This thread has been locked.
If you have a related question, please click the "Ask a related question" button in the top right corner. The newly created question will be automatically linked to this question.
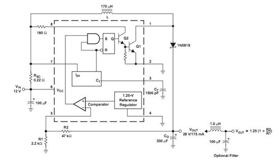
如图,PDF说明
通过CT确定开关管导通时间,再由不同拓扑相应的占空比来确定周期,继而得到开关频率。
具体见数据手册第十页。