This thread has been locked.
If you have a related question, please click the "Ask a related question" button in the top right corner. The newly created question will be automatically linked to this question.
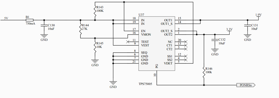
我使用的是datasheet上面默认的原理图,但是没有输出;不知道为什么?
有示波器的话,打下通电瞬间的驱动脚的波形,发个图上来看看
再逐一引脚检查一下焊接有没有问题
Hi
有没有确认是芯片质量问题,是在哪里买的?
焊接没有问题 逐一检查过了 谢谢回复
芯片应该没有问题,正规经销商买的 而且几个板子都是这样的问题
先测一下现在的EN是高电平还是低电平?我估计是低
然后将R144改为10k,然后看看是否有输出
EN是高电平,而R144改为10K也没有变化;
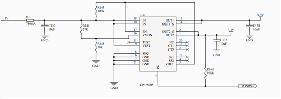
然后我就使用了简化模式 去掉了R145,将R144和R143改为0R ;然后割掉VDET的输出脚;
结果发生了更诡异的事情;1.9V和3.3V 输出引脚 实际输出的竟然是变化的波形 如图: