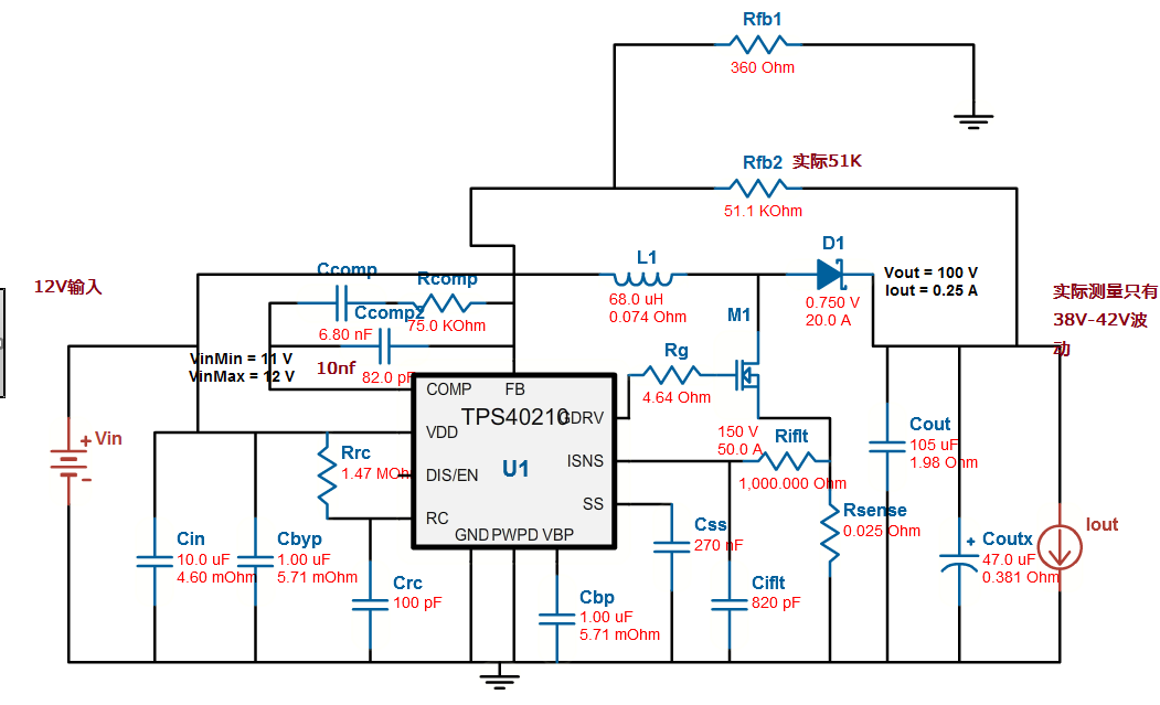
TPS40210 12V升100V 现在只有42.7V,应该调整哪些参数或者阻容值?
This thread has been locked.
If you have a related question, please click the "Ask a related question" button in the top right corner. The newly created question will be automatically linked to this question.