This thread has been locked.

If you have a related question, please click the "Ask a related question" button in the top right corner. The newly created question will be automatically linked to this question.

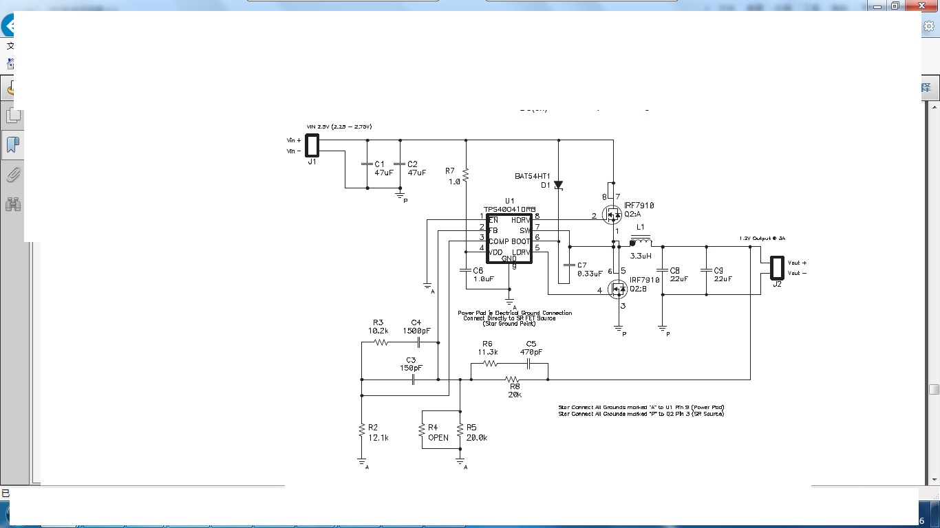
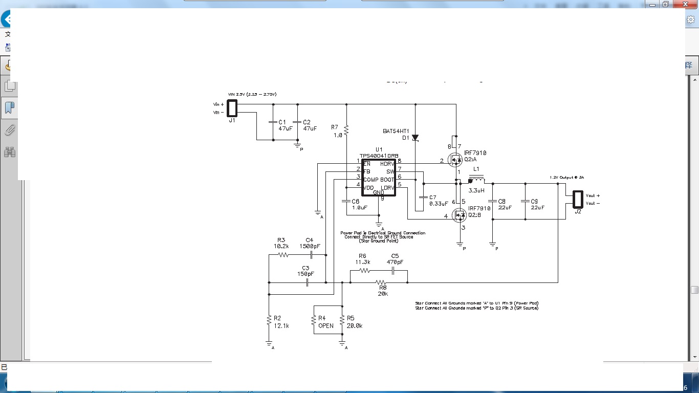
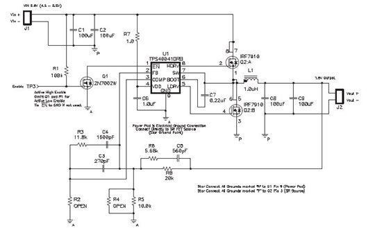
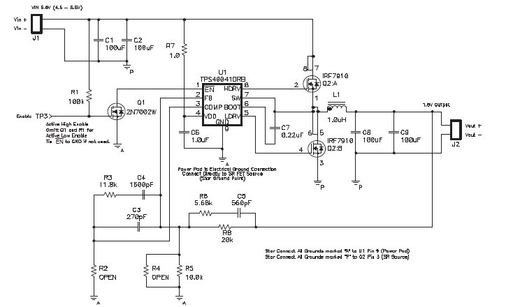
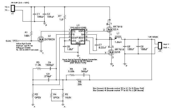
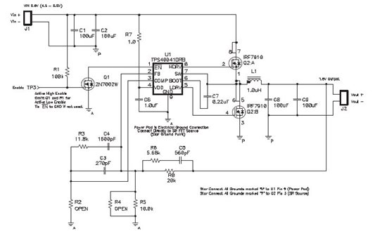
TPS40041输出不正常,请大家指教!



输入一个5V的电压,电路设计输出是1V但现在输出不正常,不知如何检查?