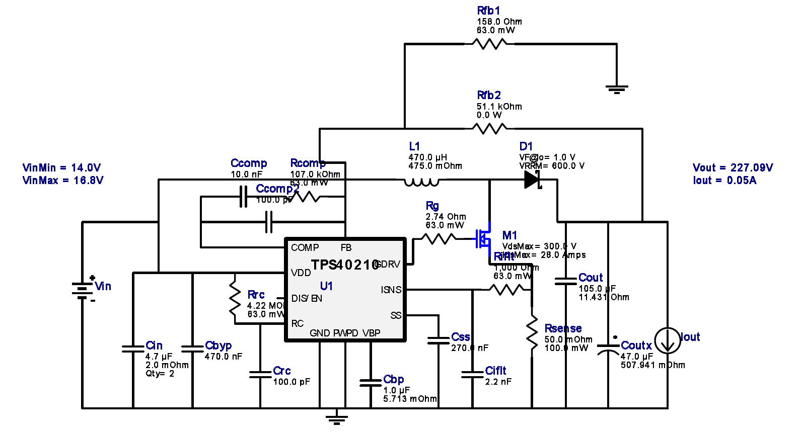
原理图如上,是使用WEBENCH在线电源设计工具生成的,输入输出要求如上图,做板后焊了两块板,接上15v直流电源都发现电路不工作,仔细听可以听到电路大概每秒发出轻微的一声“哒”,应该是芯片不断在重启。
板上元件参数可以算是严格按照原理图,除了最上面的Rfb1我使用了150Ω的电阻。另外画的pcb没有注意功率地和信号地分开再单点相连,不过这应该不是导致电路完全不工作的主要原因。下面附上实验过程的引脚波形,主要是RC和GDRV两个引脚,如有需要其他的我再测量后附上。
上面3个图都是15v输入电压时测得,此时输出空载电压为18v。
一个偶然,我发现了低电压输入时电源管理芯片是能工作的,输入电压大概4.5V-6.5V这个区间,但此区间内即使电路空载时,输入电流也会随着输入电压的升高而快速增加,下面附上5v输入电压时的一些引脚波形图。
可以看到控制mos管开关的pwm波已是99%以上占空比,但此时空载输出电压也只有58v,而且负载能力很差,接上1k电阻便能让输出电压掉到5v。
请问各位大牛我这电路是哪里出了问题,或是无变压器的这种自举升压不适合升到200多v的高压?另外要得到设计的负载能力,画pcb时是否需要考虑信号地和功率地放开再单点相连?





