tps40210 isns端波形好像有点问题,12伏转24v的 ,按照评估板设计的,电感时用的12*12的封闭功率电感 15uh,这个isns波形怎么和仿真的不一样?时电感选择的不好吗?
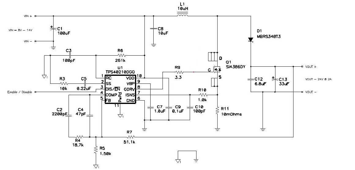
原理图:
pcb
isns端:
This thread has been locked.
If you have a related question, please click the "Ask a related question" button in the top right corner. The newly created question will be automatically linked to this question.
tps40210 isns端波形好像有点问题,12伏转24v的 ,按照评估板设计的,电感时用的12*12的封闭功率电感 15uh,这个isns波形怎么和仿真的不一样?时电感选择的不好吗?
原理图:
pcb
isns端: