问题描述:利用3525计算公式,这个计算出来的是振荡器的振荡频率,那么如果我用它控制100K的全桥, 是不是需要振荡器频率为200K呢?,在此我也想知道是用什么方式来对其启动的
问题帖子链接:http://www.deyisupport.com/question_answer/analog/power_management/f/24/t/69501.aspx
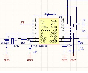
在此没有TI FAE 进行解答,可能是问题太简单了,不过我觉得还是有说的必要的,因为对于初学者而言在这里还是比较容易产生疑问的,我曾经都在这里绊倒过,3525计算公式的计算公式是:
可以参考一下,如果开关管的开关频率是50K的话,那么3525的振荡频率就是100K,震荡周期为开关周期的二倍,即二分频
在此,不知楼主是通过哪种方式来对其进行供电启动的?求解答

