This thread has been locked.

If you have a related question, please click the "Ask a related question" button in the top right corner. The newly created question will be automatically linked to this question.

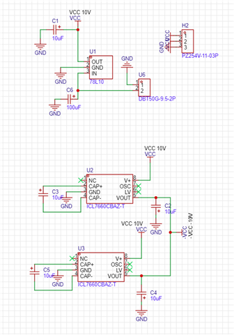
关于78L10输出给ICL7660进行负电压转换的问题



用开关电源给78L10供电,供电±15V,然后输出﹢10V电压给ICL7660,运用两片ICL7660并联输出,想要得到一个-10V的电压,但是我用开关电源进行测试时,想要在恒压源的状态下输出给78L10,但是在还没接上电路的时候是恒压源,但是接上电路之后就自动跳  转成恒流源。这是为什么呢?原理图和PCB附图