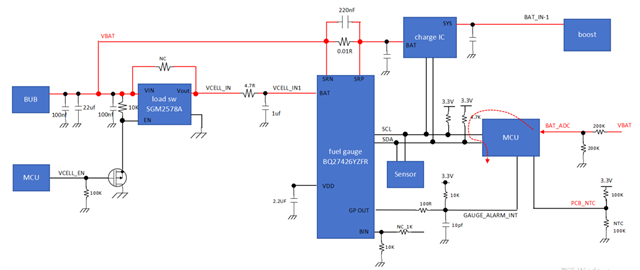
我们BQ27426设计框图如下, BUB为外接锂电池(3.8V),MCU供电通过其他电源B+生成的3.3V供电。
故障现象: B+先不上电情况下,只插入电池(此时电量计已经上电)。 然后再给B+上电后,MCU通过I2C访问电量计发现通信失败。失效比例约1/4000。
故障样机增加BAT 电容,1uf→22uf,可以较低失效概率(即每次重新插拔bub电池,可能会出现可以正常通信的情况)。然后BAT pin电容恢复为1uf,故障现象又恢复成稳定必现无法正常通信。
但是正常的样机增加电容或者直接去掉1uf电容,都不会出现无法通信的问题。
想咨询下出现这种故障的原因是什么?是否可以确定故障的电量计芯片内部存在某种异常?
