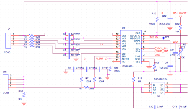
1.当图中电阻R1,R2,R3,R4,R5阻值为100欧姆时,接入电池组时,这部分电阻会发热,温度达到70度;
2.把阻值改为1K时,不发热,但采样到的电压用示波器观测为方波,频率4Hz

This thread has been locked.
If you have a related question, please click the "Ask a related question" button in the top right corner. The newly created question will be automatically linked to this question.
1.当图中电阻R1,R2,R3,R4,R5阻值为100欧姆时,接入电池组时,这部分电阻会发热,温度达到70度;
2.把阻值改为1K时,不发热,但采样到的电压用示波器观测为方波,频率4Hz
