This thread has been locked.

If you have a related question, please click the "Ask a related question" button in the top right corner. The newly created question will be automatically linked to this question.

DC TO DC 升压IC选型问题

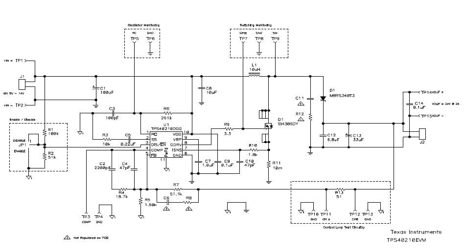
Other Parts Discussed in Thread: TPS55340, TPS40210

想请教一下DC TO DC IC选型问题,目标是这样的:输入9V到16V,输出16V。电流需求:6A