This thread has been locked.

If you have a related question, please click the "Ask a related question" button in the top right corner. The newly created question will be automatically linked to this question.

大家好小弟咨询一个设计问题

Other Parts Discussed in Thread: LM5106, LM2596

首先很抱歉,不知道全桥驱动的帖子应该放在那里,因为电源里面用到的桥和电机的差不多,姑且放在这里了。

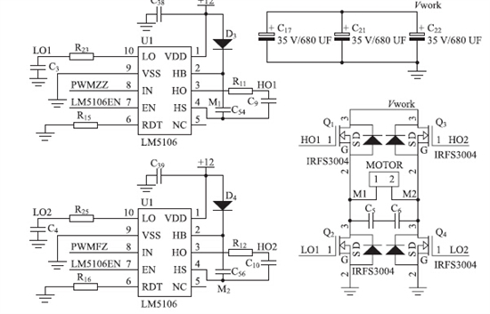
我准备设计一个电机的驱动,双驱动,采用的是TI的LM5106,半桥驱动。之前采用的HIP4082、IR2104S等等全部不知道为什么都跪了,其中IR2104S还烧了我的MOS。。。

我把PDF贴在附件里面。

介绍一下这个电路。

驱动的电路是参照芯片的数据手册来画的。各电阻值暂时可以忽略。因为这个修改起来很方便,主要是电路的结构请帮我看下有没有问题。

应用主要是一个电机驱动,供电7.2V。电流设计在20A。

DC-DCUP为了简单我直接用成品的升压模块LM2596.T头是航模用的T头。封装我自己做的。一大波的电解电容是为了稳压,改善电机的动态响应特性。

我想咨询的问题:

1.这个电路设计存在哪里的问题

2.自举电容值太大会有什么影响。(电路图中是0.1U,如果我上的是4,7U或者更大,会造成什么影响?)

3.由于电流不小,PCB布线是应当注意的是哪些问题,特别是关于栅极驱动的部分?

我还没有进行PCB设计。TI还有其他的很多款半桥驱动器件,我想问问有没有比较简单好用的。这是个项目里面要用到的,最近要制作出来。恳请论坛里面的前辈、老师、工程师们帮我个忙,在此感激不尽!

Ver3_0驱动.pdf
  • 亲;你的问题回答如下,恕我直言。如果有可能;建议到淘宝买个类似参数的驱动抄一下。

    1)电路是随便拼凑的,参数是随意的。如此;问题不在电路在你自己。再简单的DIY也是有门槛的,至少要过“认真”二字。

    2)1uF即可,用25VX7R贴片。

    3)栅驱动线不得长于1.5cm,驱动线不得与功率部分重叠共用,只能单点连接。驱动线宽不小于20密尔,功率线电流密度不得大于20A/mm^2。

    既不用谢更不用跪,DIY的乐趣在与动手且动脑。如此胡砌电路;即便跪到海枯石烂;还会是这德行。

  •  我这样说吧。这个板子我一共做了三次。第一次是用集成的半桥芯片做的,只不过淘宝上面买到的好多翻新货,性能有的好有的坏。代理商小批量不愿意出售,我打电话过去根本不理。考虑到成本问题,修改了方案,用驱动芯片+MOS的方案。查到一款HIP4082的全桥驱动芯片。这个淘宝上已经有做好的板子在外出售。他的板子是参考datasheet设计的。因此我是参考datasheet设计的原理图。PCB布局也是参考了航模电调、成品的PCB以及其他的驱动板子的布局走的。走线尽力做到最好了(我认为的最好)。设计完成以后,我将PCB文件发给老师审核,老师不是专业做PCB的但是他有很多年的经验,说这个板子没有问题。我才送去制作的。在制作之前,我还买了芯片和MOS自己用万用板做的电路,测试电机用冯哈勃电机,转的很好。

    但是回来的PCB确实是不行的。之后购买的芯片不论测试还是焊接板子上,都不能正常工作。我以为是电路设计问题,反复比较、斟酌了几天还是没有结果,跑去问了一下老师,老师说也找不出原因,跑到论坛看别人制作的经验。有一个说是电源的功率选取小了,我才用的DCUP模块进行测试的。那个模块输出功率能到几十W。测试过后了好几天才发现是芯片坏了,因为芯片本身的逻辑不正常。唯一不确定的就是自举电容的值,我从1u-22U 全部试过。结论是一样的。但是芯片本身不发烫。

    上述的问题以后,打电话给供货商,他说这个芯片基本没有新货,全部翻新。性能差不多能保障。我感觉应该再更换一个方案了,因为没有可靠的保障,最终不知道是电路问题还是器件问题,这样反复实在是有点浪费时间,而且这个也比较着急。上述的两个板子我在有空的时候一定能测出来。

    TI的在线支持和索引技术让我感到十分欣慰,而且TI的东西购买也很便捷,这才决定用这个。板子是参考datasheet设计的,还没有完全定性,我只是想问问这种设计的结构上有什么缺陷,例如缺少退耦电容什么的问题等等。参数还需要根据最后的器件等等来定。我现在定了到时候反复修改不一样没用吗?

    还是谢谢你的回复。

  • 看到一个人的论文电路的结构是这样的

    其中器件的旁路电容是否一定需要?原文中有这样一段话:

    Low ESR / ESL capacitors must be connected close to the IC between VDD and VSS pins and between HB
    and HS pins to support high peak currents being drawn from VDD and HB during the turnon of the external
    MOSFETs.

    还有就是他在两个桥臂之间的电容是做什么用的?

    谢谢!

  • 你好,这个其实更应该叫做解耦电容,可以提供瞬间电流的,谢谢。