This thread has been locked.

If you have a related question, please click the "Ask a related question" button in the top right corner. The newly created question will be automatically linked to this question.

LM5116 轻负载情况下工作

Other Parts Discussed in Thread: LM5116

使用LM5116 制作12V 输入 5V输出 的 变换器。我把DEMB管教直接接地,结果在轻负载情况下出现了,这样的波形

 

通道2是HO PIN

通道3是LO PIN

通道4是电感电流波形

 

手册上说  When RDEMB = 0 Ω, the LM5116 will always run in diode emulation.(P19),但为什么这个地方LO PIN 会出现高电平逻辑呢?而且为什么在HO管教上会出现正弦的波峰?

 

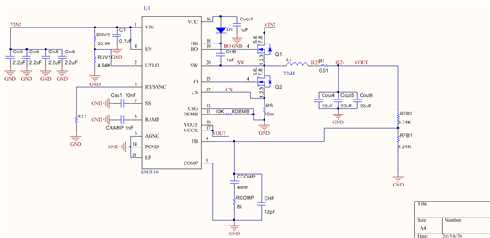
电路的原理图这这样的,上面的波形是在RDEMB为0Ω的请款下测得的。

谢谢