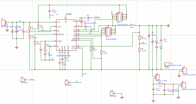
24V输入,-32V输出,原理图参考了TI Power Designer设计工具,SW、HO、LO波形异常,带载很差,一加负载输出电压就大幅下降,想知道问题出在哪里
原理图:
,之前电感为47uH,但是板子空载没有输出,怀疑可能是饱和电流问题,因此换了一个22uH电感,这个电感饱和电流更大,空载输出-32V,原理图中的D2、R10、C18、C17在板子没有焊接,C20、R11和R12也没有焊接,在板子上短路了R11和R12,R5修改为18k,C4修改为3.3nF,C5修改为100pF
PCB:PCB顶层
,内层1:
,内层2:
,底层:
SW引脚波形:
,HO引脚波形:
,LO引脚波形:














