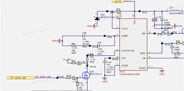
We use the IC for SEPIC for inverter‘s resolver‘s power, when the temp=-20℃ on vehicle ,at the start time,the fault UV occur ,the sepic output can't output voltage。
But when other High and low temperature testing,the sepic is working good。
Please help me check the peripheral circuit parameter about the LM3481, and if the stability of the loop is ok,thanks.




