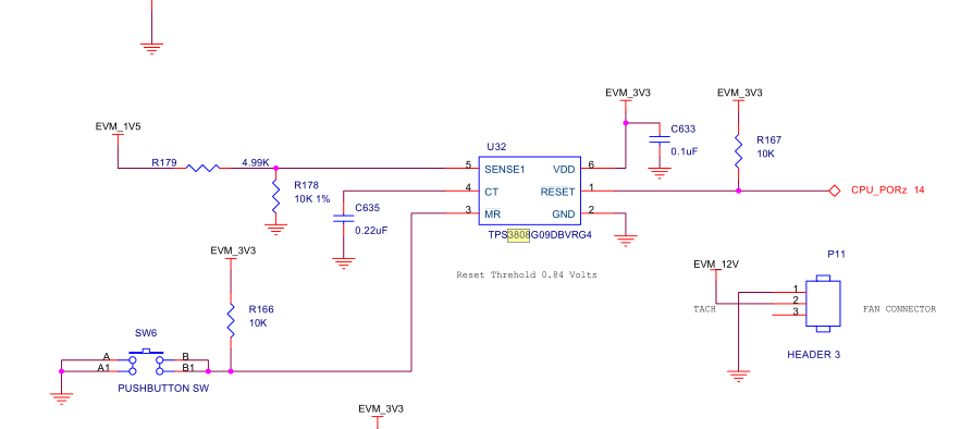
参考了上面的公式后发现第一张原理图里的0.22UF电容设计是不是不合理,或者说这个要如何理解?
This thread has been locked.
If you have a related question, please click the "Ask a related question" button in the top right corner. The newly created question will be automatically linked to this question.