This thread has been locked.

If you have a related question, please click the "Ask a related question" button in the top right corner. The newly created question will be automatically linked to this question.

TPS40400输出电压不正确



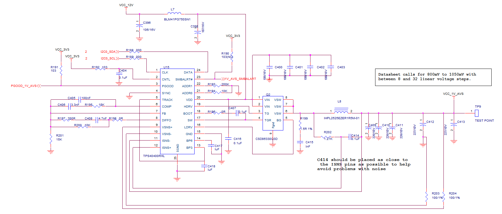
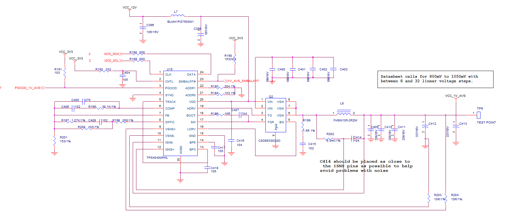
大家好,我用的DCDC芯片是TPS40400RHL,12伏输入,1伏输出,具体原理图如下所示:

结果测试时发现输出仅为0.7V,其中FB引脚电压仅为400mv(手册默认值为600mv),请大家帮忙分析下到底是什么原因呢,小弟不胜感激!