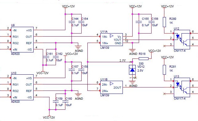
图中,使用DCP010512DBP,测量,输入5V正常,发现输出VCC+12V正常,输出VCC-12V异常,为-19.31V。
请问设计的电路有问题吗,输出电压与其后供电所带负载有无关系?
This thread has been locked.
If you have a related question, please click the "Ask a related question" button in the top right corner. The newly created question will be automatically linked to this question.