This thread has been locked.

If you have a related question, please click the "Ask a related question" button in the top right corner. The newly created question will be automatically linked to this question.

TPS55340上电就烧掉芯片,求指点



最近设计了一个TPS5534芯片的demo板子,焊接上去了,一通电就将芯片少点了,原理图是按照官方推荐的那个升压24V的电路

实际焊接是这样的,C7焊56nF,R3是0R,R11是2.4K,C12是两个200pF电容串联得到的,R4是18.7K+30K+30K得到,R1是35.7K,R5是150K,C1、C2、C3、L2没有焊接

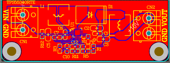
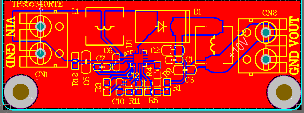
layout是这样子的