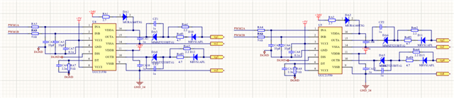
Part Number: UCC21520
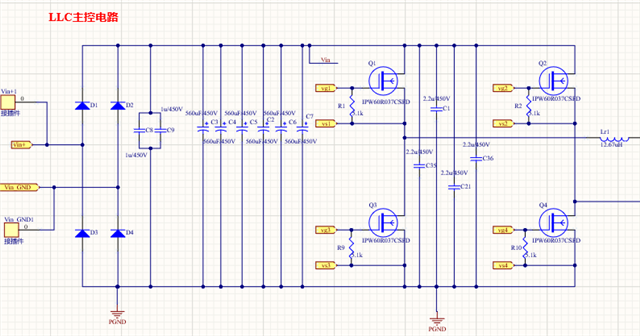
电路拓扑就是一个全桥LLC,软起动采用的是移相的方式,降频变占空比也都试过,感觉不是启动方式的问题。
之前调试的时候是先给驱动电路和控制电路供电,再给主电路供电,没有用到辅助源。
最近需要完整的实验过程,出现了UCC21520损坏的问题:
先给主电路供电,同时辅助源产生24V和12V的电源提供给驱动电路和控制板,低电压的时候可能还能够运行,一旦电压加到100V这样子,驱动芯片就会损坏,而且损坏的方式都是14脚和16脚短接,自举电容短路所导致的,目前没有想到是哪里的问题。希望有了解这方面的大神能提供一些思路,谢谢!
