请教一下,我用UCC287502设计了开关电源,输出24V1.25A。但是发现不能正常工作,VDD一直在波动。


FB引脚的波形如下:

我对开关电源不懂,本来想想拿来直接用的,请教一下怎么排查故障?
谢谢!
This thread has been locked.
If you have a related question, please click the "Ask a related question" button in the top right corner. The newly created question will be automatically linked to this question.
谢谢Lydia的回复。
我将图中C6改为100uF 50V的电解电容,但问题没有解决。VDD的波形还是跳动的,只是周期长了很多,6S波动一下,见下图:
http://www.sagesafe.com/xiazai/newVDD.jpg
同时FB引脚的周期也到了这么长,见下图:
http://www.sagesafe.com/xiazai/newFB.jpg
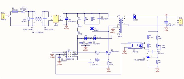
关于变压器的绕组,初级绕组是105圈,反馈绕组是18圈,次级绕组是21圈。
增加了绕组和更改了C6的原理图如下:
http://www.sagesafe.com/xiazai/newSCH.png
回复里面不能插入图片,我只好放链接了,见谅!
我没有开关电源的设计经验,非常期望您的答复,谢谢!
您好,
设备似乎由于OVP而关闭。 他们使用的变压器的初级电感是多少? UCC28750 calc建议此应用的转数比为6:1,初级电感为1147.5uH。