Part Number: UCC28710
Other Parts Discussed in Thread: TIDA-010938
Number: CS3073955
Short description: TIDA-010938参考设计中,辅助电源仿真问题
在上一个问题中,技术支持团队分享了一个仿真模型。
但是在仿真中还有发现一些问题:

但是在参考设计中,并没有仿真模型里的电压源V2(如下图)

请问其中的电路原理是什么呢?谢谢
此致
敬礼
姚大伟
This thread has been locked.
If you have a related question, please click the "Ask a related question" button in the top right corner. The newly created question will be automatically linked to this question.
Part Number: UCC28710
Other Parts Discussed in Thread: TIDA-010938
Number: CS3073955
Short description: TIDA-010938参考设计中,辅助电源仿真问题
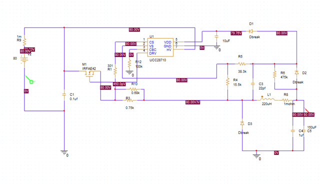
在上一个问题中,技术支持团队分享了一个仿真模型。
但是在仿真中还有发现一些问题:

但是在参考设计中,并没有仿真模型里的电压源V2(如下图)

请问其中的电路原理是什么呢?谢谢
此致
敬礼
姚大伟