This thread has been locked.

If you have a related question, please click the "Ask a related question" button in the top right corner. The newly created question will be automatically linked to this question.

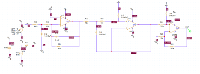
PSPICEforTI 仿真滤波器,输出怎么是条直线,应该是交流信号吗?



  求教高人,怎么解决?