


This thread has been locked.
If you have a related question, please click the "Ask a related question" button in the top right corner. The newly created question will be automatically linked to this question.
直接拖到回复对话框就行;
或者在回复对话框下面,点击“插入”->"图像/视频/文件"->"上传"->在路径中选择需要上传的文件
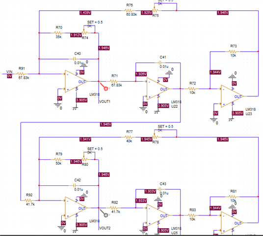
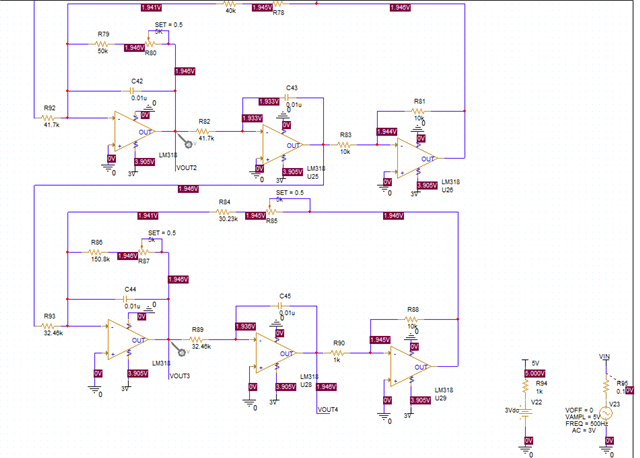
我把文件给您,您帮我看看椭圆函数滤波器就行输出的是不是正常波形fmmit-2023-10-16T07-43.zip
首先,LM318最小供电电压是10V,因此仿真中使用3V供电电压是不可行的:

您设置的截止频率是多少?
坦白讲我不了解椭圆滤波器,我再找找相关资料;或者您有此电路的参考资料吗