This thread has been locked.

If you have a related question, please click the "Ask a related question" button in the top right corner. The newly created question will be automatically linked to this question.

CC2640 VDDS_DCDC 電池供電問題

Other Parts Discussed in Thread: CC2640

請問大神們

在下買了1000pcs 2640準備做藍芽移動裝置

電源供給採用3V鈕扣電池

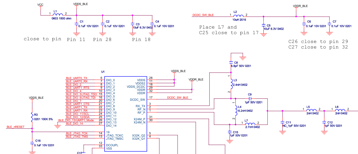
電源部分採用內部DCDC Regulator

電源設計完全參考TI的設計

測試一段時間後發現某些IC不工作了

發現是VDDS_DCDC有問題

當電池低於3.1V時電源就出現了問題

以下是我使用不同電壓的鈕扣電池得到的結果

求解!!

鈕扣電池

3.3V

3.03V

2.78V

2.99V

3.1V

VDDS

3.29V

2.19V

1.67V

1.8V

3.1V

VDDR

1.65V

1.67V

1.60V

1.62V

1.64V

VDDS_DCDC

3.29V

2.21V

1.67V

1.87V

3.1V

DCDC_SW

1.64V

1.67V

1.60V

1.62V

1.62V

工作狀態

正常

不正常

不正常

不正常

正常