大家好
由于电池容量和空间限制 我们的BLE系统里面用了2颗CR2032并联供电
请问两个颗CR2032直接并联使用会有问题吗?比如两颗电池电压不完全一样造成互相充电(逆电流)等,会存在这样的问题吗?
如果有上述问题,我想这样处理一下:
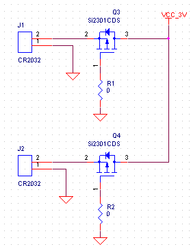
在通道上加上三极管或者mos
没有用二极管是因为即便是肖特基二极管,导通压降对于CR2032也还是偏大,目前找到了一个VCE最大0.015V的三极管。
This thread has been locked.
If you have a related question, please click the "Ask a related question" button in the top right corner. The newly created question will be automatically linked to this question.
大家好
由于电池容量和空间限制 我们的BLE系统里面用了2颗CR2032并联供电
请问两个颗CR2032直接并联使用会有问题吗?比如两颗电池电压不完全一样造成互相充电(逆电流)等,会存在这样的问题吗?
如果有上述问题,我想这样处理一下:
在通道上加上三极管或者mos
没有用二极管是因为即便是肖特基二极管,导通压降对于CR2032也还是偏大,目前找到了一个VCE最大0.015V的三极管。
两个全新的CR2032是可以一起并联的,建议您最好是先串个几百欧的电阻再并联,防止二者压差过大造成用电过快。
PS:请您修改下您论坛个人介绍内的资料,注意隐私保护
十分感谢您的回复 您是厂家的技术支持吧
谢谢
您看我新法的两个加2个PMOS的方案可行马
增加两颗LDO成本有些高
这个问题建议您将帖子移到电池或电源的论坛,会有相关工程师为您解答
http://www.deyisupport.com/question_answer/analog/battery_management/f/35/t/145585.aspx
您好 帖子已发 谢谢