Part Number: CC1312R
我在开发板上使用CCS2.1.1调试好的程序,在自己电路板上使用SUB1G发不出去了,但是使用CCS12.4调试的程序正常发送;目前猜测可能是晶振设置有问题,CCS12.4包含以下设置

但是CCS20.1.1中找不到相关设置

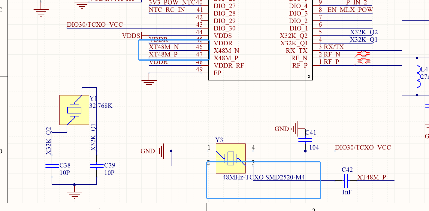
以下是我不分电路图使用了一个48M晶振
This thread has been locked.
If you have a related question, please click the "Ask a related question" button in the top right corner. The newly created question will be automatically linked to this question.
Part Number: CC1312R
我在开发板上使用CCS2.1.1调试好的程序,在自己电路板上使用SUB1G发不出去了,但是使用CCS12.4调试的程序正常发送;目前猜测可能是晶振设置有问题,CCS12.4包含以下设置

但是CCS20.1.1中找不到相关设置

以下是我不分电路图使用了一个48M晶振