This thread has been locked.

If you have a related question, please click the "Ask a related question" button in the top right corner. The newly created question will be automatically linked to this question.

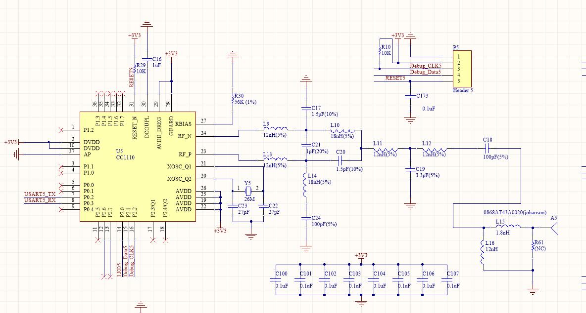
关于CC1110 射频问题

我们公司在使用CC1110模块时,模块的程序可以正常运行(可通过控制小灯看到程序已经运行),唯独射频部分无法进行收发,单独做发送时,接收模块收不到;单独做接收时也收不到任何数据。在硬件外围电路不改动的情况下,更换芯片,有时可解决这个问题。在买的这批次芯片中多次出现这个问题。