This thread has been locked.

If you have a related question, please click the "Ask a related question" button in the top right corner. The newly created question will be automatically linked to this question.

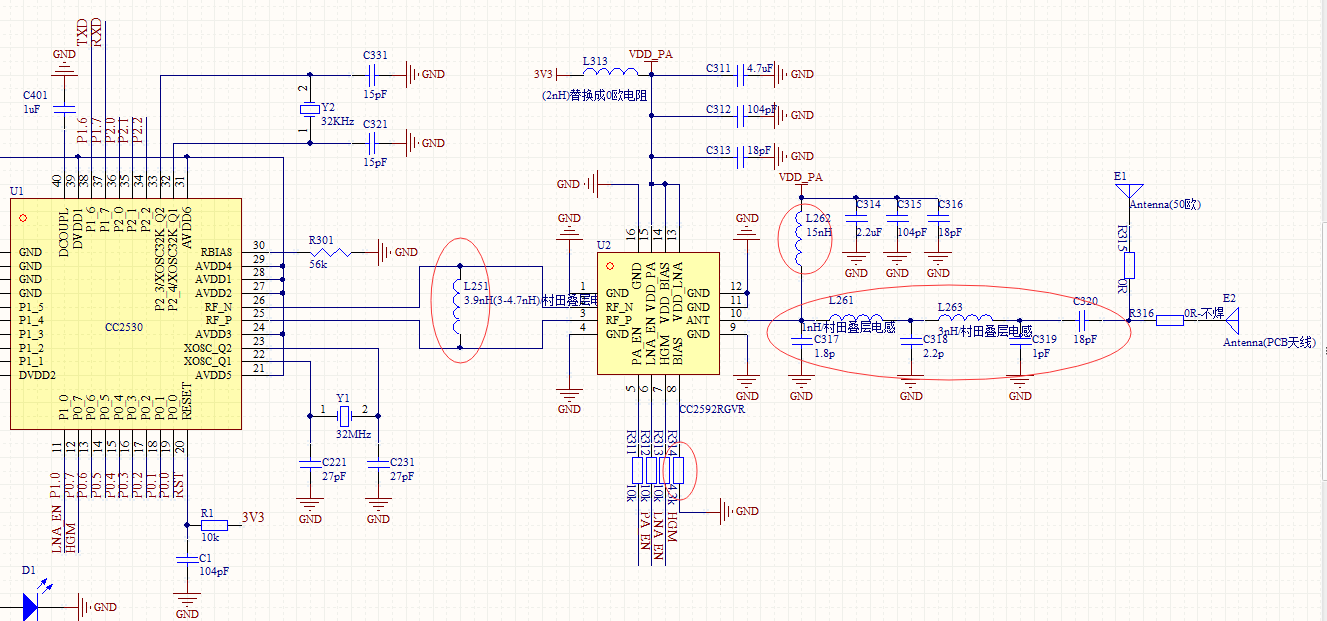
CC2530+CC2592使用

Other Parts Discussed in Thread: CC2592, Z-STACK, CC2530, CC2530-CC2591EM-RD, CC2591

按照官方的电路图画

PA_EN-->CC2530-P1.1;

LNA_EN-->CC2530-P1.0;

HGM-->CC2530-P0.7;

协议栈使用Z-Stack Mesh 1.0.0,是宏编译里面使能HAL_PA_LNA_CC2592;编译下载后发现天线距离很差;上述电路有问题还是参数要重新调整???