Part Number: LM158
Other Parts Discussed in Thread: OPA365, , OPA192
老师们好,我在使用OPA365作为辅助运放对LM158进行测试,在实际测试时,如测量AOL时,辅助运放和被测运放的输出的电压是三角波。是因为辅助运放选型不当吗,如果选型不当有什么推荐的,选型的逻辑是什么,或者说还是pcb板设计有问题。感谢大佬回复
This thread has been locked.
If you have a related question, please click the "Ask a related question" button in the top right corner. The newly created question will be automatically linked to this question.
感谢老师您的用心回复,我将电容从opa365同相输入端连接到OPA365的输出端,是想进行密勒积分补偿,这反而会导致不稳定吗,对于您的问题回复分别是
1、两个运算放大器的电源值分别为±15v与±2.5v
2、lm158处于反相配置,h6为排针能让我选择接地或者输入共模电压
3、vic即为输入共模电压值可能值为数据手册中 (V–) ——(V+) – 1.5,vref我是用来测试AOL,接入信号源 +VREF,则被测器件输出电压 VO1=-VREF,VL1=-(1+RF/RI)*(VREF/AOL)+(1+RF/RI)*(VOS+IOS*RI) ;接入信号源-VREF,则 VO2=+VREF。VL2=(1+RF/RI)*(VREF/AOL)+(1+RF/RI)*(VOS+IOS*RI)。两电压求 差得:VL2-VL1=2*(1+RF/RI)*(VREF/AOL) 可能值为10V或是其他
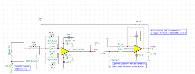
4、或许我的图没有表达清楚,下图或许能更好的表达我的连接方式 ,上面原理图中电阻r6和r7可以让我选择是单运放测试还是多运放,r2和r3可以让我将其在同样位置换成电容用电容法对ib和ios进行测量(论坛中Wayne Xu老师的分享运放参数的详细解释和分析-part2,如何测量输入偏置电流Ib,失调电流Ios(建议置顶) - 放大器论坛 - 放大器 - E2E 设计支持)


再次感谢您的阅览与回复
LM158的输出必须小于OPA365的2.5V电源。 因此,我建议选择一个具有更宽电源范围的辅助放大器,例如OPA192,这样您就可以更轻松地测试所有直流参数。
使用上述线程的基本电路(以及下文所示)将为您提供一种更好的方法来测试这些运算放大器参数。

有关如何在运算放大器中测试IB的更多信息,请参阅此处的文章。 要了解有关如何在运算放大器中测试VOS的更多信息,请阅读此处的这篇文章。 如果您看到的输出波形有任何示波器拍摄,这将很有帮助。
测试电路的正确补偿将因您正在测试的运算放大器和辅助放大器而异。 稳定性选项卡下的 Analog Engineer's Calculator将帮助您选择正确的补偿。
我认为您可以购买与OPA365相同的OPA192封装。这样就能直接替换辅助放大器而无需重新制作PCB。此外,该环路似乎不稳定——输出波形呈现振荡状态。推荐选用OPA192(或类似器件),因为辅助放大器驱动着整个外环路;因此其带宽和电压电源需具备足够裕量才能驱动电路。
我已在TINA中绘制示例测试电路,附图如下。若此方案对您有所帮助,请告知。
