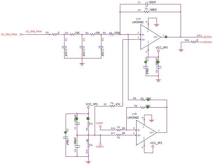
这是一个DC自动光圈的电路图,drv+/- 和cont+/-分别接了一个线圈,这两个线圈相互抵抗,控制光圈维持在某个大小,drv是驱动线圈,count是阻尼线圈,通过pwm的占空比,就能调整光圈的开合,目前3.3v控制不了(drv最大能到1.8v),需要调到4V才能控制(drv最大到2.5v),实际测试光圈也是需要2.5v左右才能动作。
目前的疑问是这个电路如何修改,才能在3.3v电源下,让drv输出达到2.5v?
不通电时,测量drv线圈阻值192,cont线圈1.16K。
已经问过几个人,根据建议做了如下试验:
PWM降低占空比,增大R1到2M,R12增加到2K,R7降低到22K,还是没有效果。
请大牛帮忙指点一下。

