This thread has been locked.

If you have a related question, please click the "Ask a related question" button in the top right corner. The newly created question will be automatically linked to this question.

PGA309+XTR117的几个问题

Other Parts Discussed in Thread: PGA309, XTR117

PGA309评估板,传感器信号:1.1mV/V,   阻抗:1K
一、设置电压输出0.5V-4.5V ,输出信号很稳定,线性非常好;

当设置为XTR117+PGA309  电流输出时,VEXC供电只能选择2.13V,然后换掉PGA309和XTR117之间的电阻为10K+3K,另外一个补偿电流的电阻为2.5M,然后用PGA309EVM标定之后可以4-20mA,但是跳动特别大,最大在几百个uA;麻烦问一下这个可能是什么地方引起的啊?
二、假如传感器信号:1.1mV/V,阻抗0.7K,这个需要怎么设置才能出来4-20mA啊? 

  • 楼主您好!

    1,首先,PGA309做4-20mA没问题的,能够满足您的应用;

    当设置为XTR117+PGA309  电流输出时,VEXC供电只能选择2.13V,然后换掉PGA309和XTR117之间的电阻为10K+3K,另外一个补偿电流的电阻为2.5M,然后用PGA309EVM标定之后可以4-20mA,但是跳动特别大,最大���几百个uA;麻烦问一下这个可能是什么地方引起的啊?”

    2,请问,VEXC只能选择2.13V是什么意思?

    3,为什么要换掉PGA309和XTR117直接的电阻10K+3K,评估板上有10K,但是3K是在哪里看到的?


    二、假如传感器信号:1.1mV/V,阻抗0.7K,这个需要怎么设置才能出来4-20mA啊? 

    4,用评估板做4-20mA输出,评估板不需要做任何改动,正确连接硬件,按照软件提示,校准就好了。


  • 如果,您是用评估板+您的传感器,标定的话,请参考下面文档的介绍。

  • 1.感谢您的解答:是这样的,我们现在的传感器阻抗是0.7K和1k的,灵敏度都是1.1mV/V的
    第一次试验的时候是按电压测试的,接的传感器阻抗是0.7K的,用的评估板,电压输出设置为0.5V-4.5V,VEXC设置为3.4V ,校正完成之后,输出特别好;
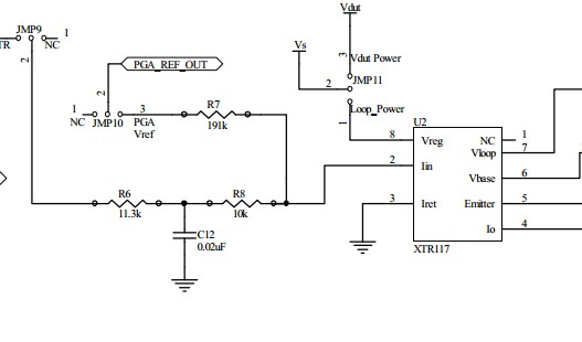
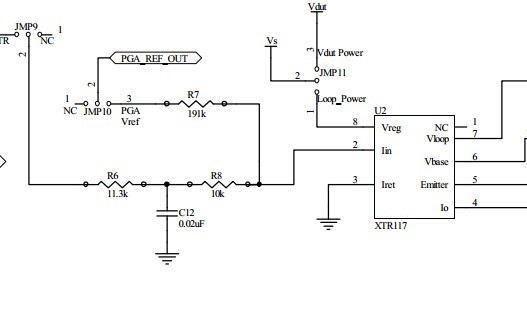
    然后我又设置成电流4-20mA输出,传感器阻抗还是接的0.7K的,VEXC还是设置为3.4V,校正完成之后电流输出最小可以到6mA左右,到不了4mA,后来查了PGA309和XTR117的资料,感觉可能是下面的原因:传感器阻抗太小0.7K,供电VEXC3.4V ,这个地方的电流=3.4/0,7k=4.8mA左右,所以导致最后的输出电流调整不到4mA,然后将VEXC设置1.3V,此时可以调整出最小电流4mA,但是满量程达不到16mA了,计算了一下传感器满量程输出为1.3*1.1mV=1.43mV,假如按最大放大倍数计算的话1.43*1152=1.647V,此时计算电流的最大输出1.647V/21.3K*100=7.73mA,显然到不了16mA,所以需要改变10+11.3K的电阻,但是然后用PGA309 Calculator 计算时发现,假如PGA Zero Scale  Output设置为小于0.44V时,后面仿真出来的Voa3是不符合要求的,所以只能设置为大于0.44V;而XTR117前面的电阻值的必须不大于1.647/168*100=10.3K,而此时的最小电流为0.44V/10.3K*100=4.27mA,也就是说只能4.27mA-20.27mA了;

    2,因为上面的计算,所以后面改为传感器的阻抗为1K,灵敏度仍然为1.1mV/V,然后进行校准,设置VEXC为3.4V时,发现最小电流仍然校准不到4mA,所以只能选择VEXC为2.13V来进行下面的试验,此时传感器的输出为2.13*1.1mV=2.343mV,最大的放大倍数可以到2.699V,所以如果想输出4-20mA,只能选择改变10+11.3K的电阻了,所以后来计算改成了10+3K的电阻了,然后另外一个191K的电阻改成2.5M的了,但是此时输出的电流特别的不稳定,一直在跳动,零点输出最小3.97mA,最大可以达到4.13mA.

    上面就是我测试的过程,找了半天原因不知道哪个环节出了问题,帮帮忙,多谢啊

  • 您所说的传感器阻抗是指其输出阻抗?您是怎么更改其值的?

    还有,您所说的10+11.3K是指评估板上的哪个电阻?

    麻烦您把原理图发一下。我没明白您的问题。。。

  • 您好,是这样的,
    1、我用的传感器是我们自己生产的称重传感器,输入和输出阻抗都是700欧或1000欧左右,传感器的输出是通过将传感器放在力标定机上面来改变传感器的输出的,设计的传感器灵敏度为1.1mV/V。

    2、10+11.3K的电阻,是指的评估板上的R8和R6这两个电阻。

  • 专家,抽时间帮忙看看怎么回事呗

  • 您好!

    从您的帖子中看,如果之前可以实现0.5V~4.5V的校准,那么在相同的传感器和压力情况下,只把评估板的配置从电压输出改为电流输出模式,再做4-20mA校准,肯定是没有问题的,不需要改变电阻的值。

    需要注意的是,评估板软件设置中,R6和R8等相关值要配置为评估板上的值(一般软件中默认的四线制电流输出模式配置文件,都是跟评估板上一致的)。

    请结合我上面回复中的ppt文档,在检查一下。

  • 你好,最近买了PGA309EVM,在设置电压输出的时候,板子就是没有输出电压?请问,要输出0.5-4.5V的电压该如何设置?

  • 您好!最近也在搞PGA309EVM,但是板子怎么也无法输出0.5-4.5V的电压?请问您是怎么设置的?