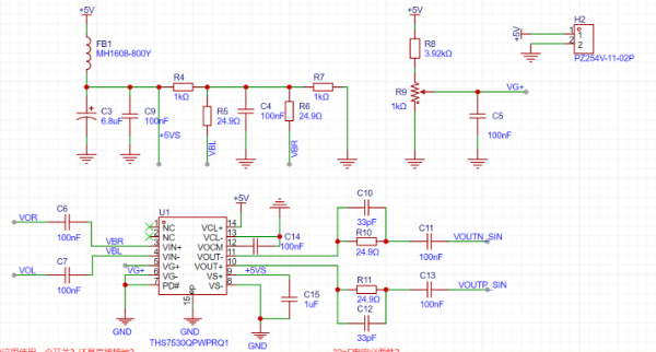
Hello! I am using THS7530 to design a differential amplifier circuit. The schematic diagram of the circuit is shown in the figure: single power supply +5V is used for power supply, VG+ is 0-0.9V adjustable, VG-grounded, VOCM is suspended to ensure that the output common mode voltage is +2.5V, VCL+ is +5V, and VCL- is grounded. The signal to be processed is a differential signal with a frequency of 50MHz (VIN and VIP are signals with the same frequency but a weak amplitude difference, and this signal difference needs to be amplified). The circuit is connected according to the data manual, and the DC bias of the output is fixed to +3.0V(theoretically, it should be +2.5V). After inputting the differential signal, there is no output signal at the output. Is there anything to pay attention to when using this chip? Is there something wrong with the way I use it?
您好!我正在使用THS7530设计一款差分放大电路,电路的原理图如图所示:采用单电源+5V供电,VG+为0-0.9V可调,VG-接地,VOCM悬空以保证输出共模电压为+2.5V,VCL+为+5V,VCL-为接地。要处理的信号是频率为50MHz的差分信号(VIN与VIP为频率相同,幅度相差微弱的信号,需要将这个信号差进行放大)。按照数据手册接好电路,输出端的直流偏置固定为+3.0V(理论上应该是+2.5V),输入差分信号后,输出端无输出信号。请问这款芯片使用有什么注意事项吗?我的使用方法是否有错?
