Part Number: OPA847
Other Parts Discussed in Thread: TINA-TI
各位专家,您们好。
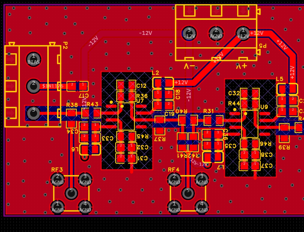
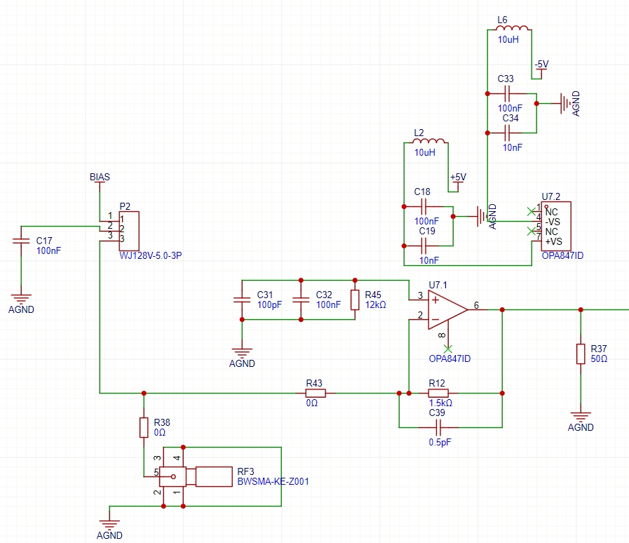
最近在做跨阻放大器进行光电二极管输出电流的处理,光电二极管型号为LSSAPD9-500,放大器选择OPA847,电路图如图1,PCB布局如图2,使用LED发射正弦波进行接收,示波器波形放大后如图3,使用工业化购买的光电二极管接收到的是正常的正弦波形,但是自己做的接收电路接收的波形出现畸变。经过TINA仿真是没问题的,实在搞不明白,请各位帮忙分析一下,谢谢。
图1。
图2。
图3





