This thread has been locked.

If you have a related question, please click the "Ask a related question" button in the top right corner. The newly created question will be automatically linked to this question.

LMK00334: 原理图检查

Part Number: LMK00334
Other Parts Discussed in Thread: LMKDB1104, LMK6H,

您好!

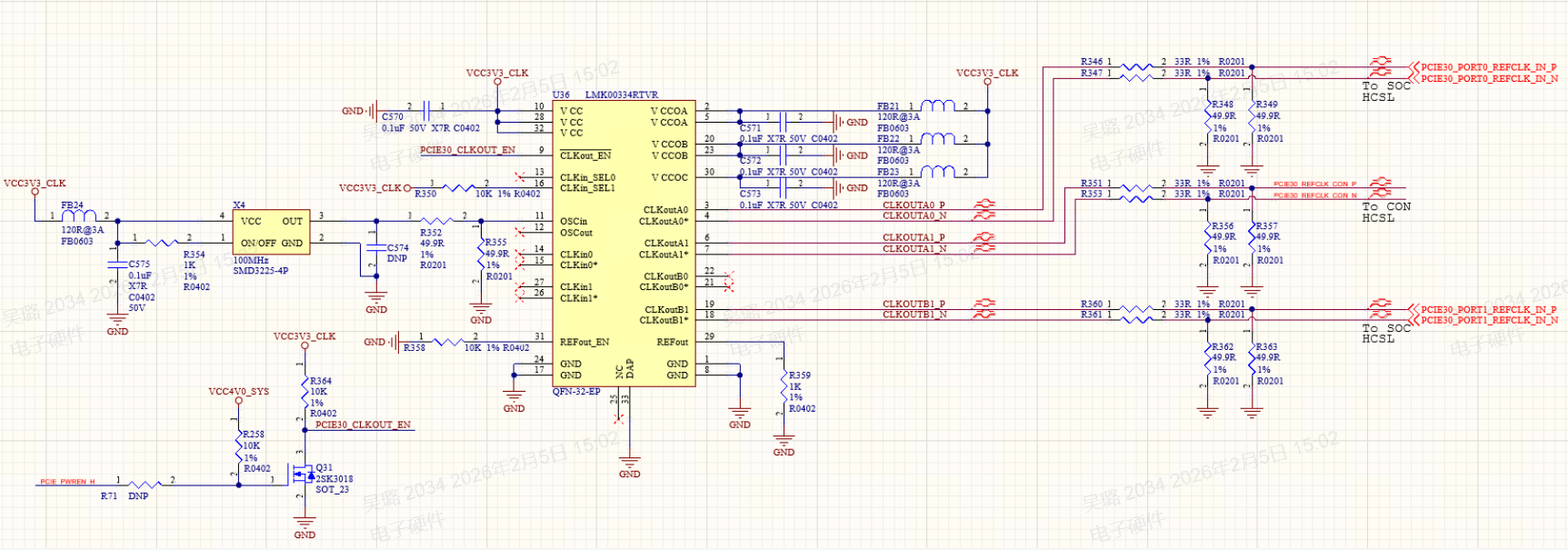
 晶振100M产生的时钟,分别给SOC PCIE30 REFCLK和M.2 NVME硬盘接口使用,请帮忙检查原理图:

image.png

  • 请参阅将SE时钟正确终止到OSCIN。

    客户还需要在每个电源引脚附近安装一个去耦电容器。

    为什么客户不采用LMKDB1104?您可以使用LP-HCSL,因为输出端不需要外部端子.
    关于XO,可以用LMK6H代替它

  • 您好!

       请参阅将SE时钟正确终止到OSCIN。---你的截图是交流耦合方式,我看手册里面的直流耦合方式也是可以的吧?

     

  • 因为我们板子已经做出来,所以是没办法用交流耦合了,只能用直流耦合,直流耦合方式里面CLKinX的电压满足VCM(0.25V~VCC-1.2V)的要求就可以了吧,就像我们原理图上面串接50Ω和下拉50Ω?但是直流耦合里面的VBB电压不知道是用来干嘛的,是芯片内部的吗?

  • 对的。您共享的代码段是DC耦合CMOS输入的适当端接。
    VBB需要接近VOPP/2*0.5
    VOpp被定义为CMOS驱动器摆动。
    请参阅图片。
    您将未使用的支路偏置在从CMOS驱动器侧的LMK输入看到的输入摆动的中点。

  • 您好!

       VBB需要接近VOPP/2*0.5---配置在LMK00334芯片的哪个管脚?没看到手册手册里有具体说明

       您将未使用的支路偏置在从CMOS驱动器侧的LMK输入看到的输入摆动的中点。---这句话意思是例如我的原理图需要将没用到的芯片12、14、15、26和27输入管脚,需要偏执到VBB?

       

  • 您好!

       查看EVM原理图,里面OSCin也是直接接入的,也没用AC耦合方式,只是EVM原理图里面OSCin输入电平满足VCM要求,所以没有做分压,也没看到这个设计里面有针对VBB的设计

  • 您好!

       我发现我上面理解错了,我把OSCin和CLKinX理解成同一个东西了,其实不是,我重新看了手册里面对OSCin解释,确实是只说了AC耦合方式,但是确实我看到EVM里面是没有用AC耦合,就是直接输入,但没对SMA_OSCin做出一些解释。当初我的原理图里面R355是没有焊接,导致后面CLKout的占空比不对了,看手册里面说有内部基准电压,但是好像没看到OSCin输入电压的要求,所以当时看到CLKinX的直流耦合要分压,所以我就直接分压了,发现占空比也对了,看到我的用法手册里面没有提到也没有具体说对OSCin输入要求,所以想要了解下,我这样(OSCin输出直接串49.9Ω加下拉49.9Ω)使用是不是可行,有没什么弊端?

  • 或者我按照EVM里面,把我的原理图里面的R355不焊接,R352焊接0.1uF/50V 0402,C574焊接成49.9Ω,这样是不是我的100M晶振是3.3V的,也不用做分压?

  • 如果使用SE输入,由于内部偏置,OSCIn应采用交流耦合。
    在这种情况下,是的,通过加载49.9欧姆来减少CMOS摆幅。您不能直接将3.3V LVCMOS输入OSCIN。

    EVM没有提供交流耦合帽。通常在实验室中,我们使用已经交流耦合的信号发生器。

  • 那对于我的设计,使用的是3.3V晶振,RS取值多少合适?

  • 还有一点疑问就是,OSCIn是不是也可以DC耦合,只是不建议这么使用,所以没写,因为我看别的厂家同款芯片就是可以DC耦合?

  • 因为按照我的原理图设计,直接串49.9Ω和下拉49.9Ω,CLKout的占空比也正常了,负载也能正常工作,是不是说明也是可以直接DC耦合?如果DC耦合,直流偏置点电压要小于多少?