Part Number: SN74LVC07A
Other Parts Discussed in Thread: MSP430F5308
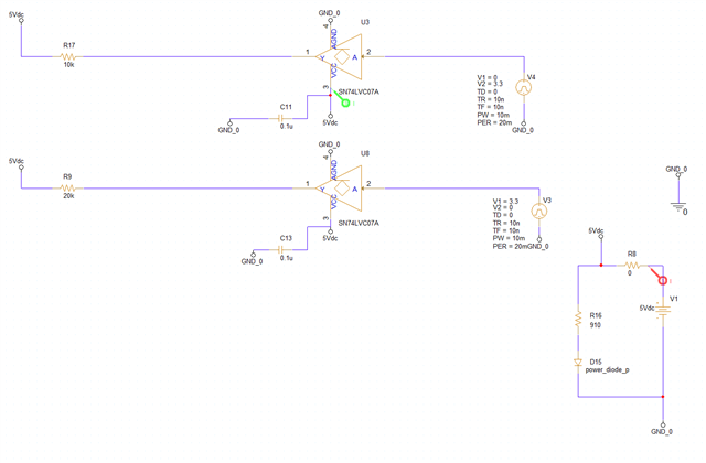
您好,我在使用SN74LVC07A控制LED时,发现每次我从红色LED切换到绿色LED时,在供电电源5V上总是会发生过电流的现象。
我排查了这个电流,不是来自于LED导通那一路的电流,而是来自SN74LVC07A每次打开和关断时,都会有一个过冲电流。
我在SN74LVC07A的电源引脚配置了式样书推荐的0.1uF电容,但是没有太大的效果。
请帮助排查。
谢谢






