
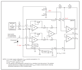
我们的电路板是根据 LOG114数据表中的图2 (如上所示)基准设计的、 现在我们发现引脚10和11的电压不一致。 理论上、它们都应该是1.9V。 但是、根据我们的测量结果、引脚11和10之间的电压差约为200mV。 随着输入电流的增加、电压差将减小、但在高输入电流时仍将存在约70mV 的电压差。 这种现象是否正常? 根据 Tina 仿真结果、它们应该等于1.9V。
这有什么问题? 我期待专家的回答,谢谢。
This thread has been locked.
If you have a related question, please click the "Ask a related question" button in the top right corner. The newly created question will be automatically linked to this question.

我们的电路板是根据 LOG114数据表中的图2 (如上所示)基准设计的、 现在我们发现引脚10和11的电压不一致。 理论上、它们都应该是1.9V。 但是、根据我们的测量结果、引脚11和10之间的电压差约为200mV。 随着输入电流的增加、电压差将减小、但在高输入电流时仍将存在约70mV 的电压差。 这种现象是否正常? 根据 Tina 仿真结果、它们应该等于1.9V。
这有什么问题? 我期待专家的回答,谢谢。
您好、Li、
您是否观察到 VLOGOUT 和 A4输出引脚、它们具有10x 探针和宽带 O 示波器? 我们需要确保电路中不存在任何振荡。
您能否从 PC 板上提起 R2的输入侧(100k)? 如果是、使用 DMM 测量的 A4输出电压会发生什么情况? 在 A4与 VLOGOUT 引脚断开的情况下、由于光电二极管在其电流范围内运行、VLOGOUT 输出电压范围是多少?
是否在多个电路板上看到了观察到的 A4行为? 将 LOG114更改为另一个器件是否会更改 A4输出电压?
此致、Thomas
精密放大器应用工程