主题中讨论的其他器件: TINA-TI、 LF356、 OPA627、 OPA1642
您好 TI 团队、
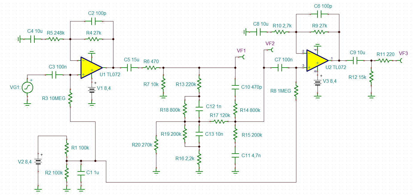
我正在尝试使用 TL072、9V 单电源来提升无源音调堆栈。 我已经尝试在两个运算放大器之间放置音调堆栈、这两个运算放大器都是去耦的、其中一个或另一个运算放大器设置为缓冲器、另一个设置为升压。 在高于单位增压时、信号被削波。 我尝试移除音调堆栈和运算放大器之间的耦合电容器、将第一个放大器设置为升压、将第二个放大器设置为缓冲、这样我就可以完全地将信号升压到大约30的增益、而不会发生削波。 因此、我想我还尝试将无源音调堆栈放在运算放大器1之前、而根本不使用运算放大器2。 似乎得出了与前者相同的结果、但在这两种情况下、我认为音调堆栈电阻都会影响电路中其他极点的频率。 当音调堆栈和运算放大器之间存在 HPF 时、我是否需要考虑运算放大器输入端的无源音调堆栈的电阻?
谢谢、
Chris




















