请注意,本文内容源自机器翻译,可能存在语法或其它翻译错误,仅供参考。如需获取准确内容,请参阅链接中的英语原文或自行翻译。
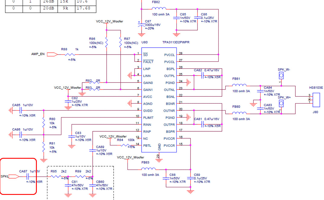
部件号:TPA3113D2 大家好,
我们的音频规格AS:单声道SPK,模拟输入,5W,8欧姆SPK。
所以我们在PBTL模式下使用TPA3113D2。
1.符合5W输出的最低PVCC电压是多少?
(Vrms^2/8)= 5W,Vrms = 6.32 ,6.32 * 1.414 = 8.93V。
最小PVCC电压是否为9V? 或者我需要输入Vp-p=18V?
2.输入差分L/R时,PBTL输出音频路径是什么? 输出是否为(L+R)/2?
我们以前使用OP作为混合器,但是否有必要?
谢谢

