TAS5751M 输出功率无法达到设计的最大值、并且很容易饱和
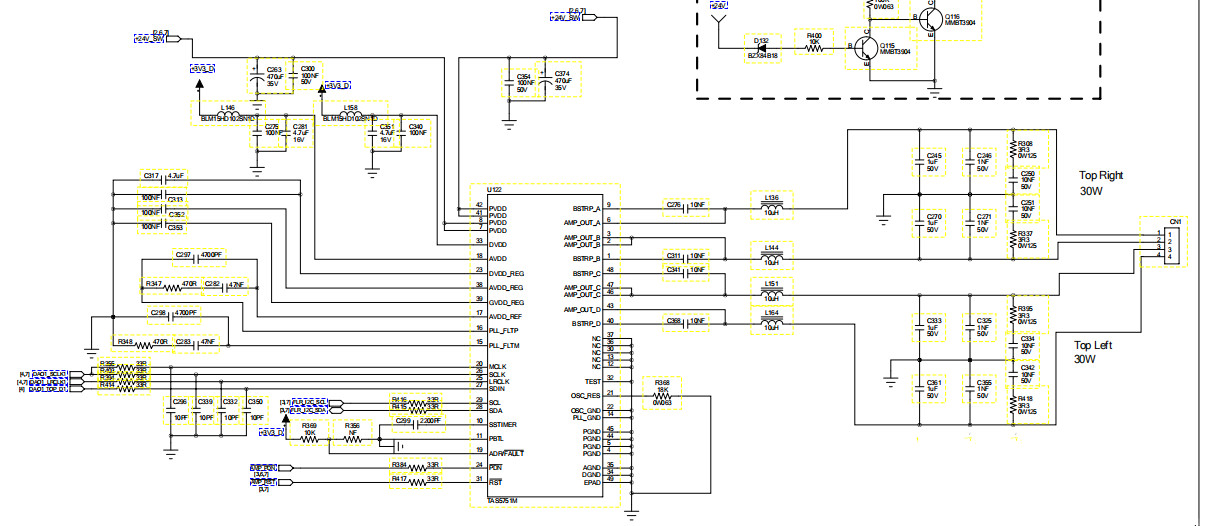
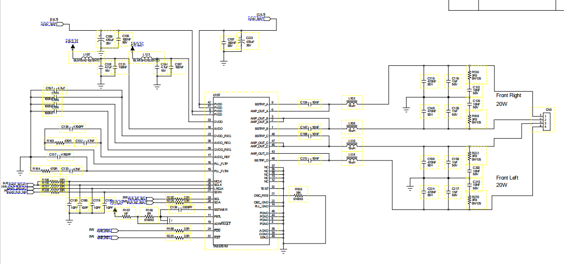
我们的一款音频产品使用2个 TAS5751M
TAS5751M 由 VDD 供电= 24V
2X30W
TAS5751M 之一使用 BTL 模式输出2X30W 8R
问题现象:
功率无法达到设计的最大功率值、目前、它只能饱和至15W。
2X20W
另一个 TAS5751M 使用 BTL 模式输出2X20W 8R
两个电路均由 VDD = 24V 供电
问题现象:
功率无法达到设计的最大功率值、目前、它只能饱和至3W。
请帮助查看原理图是否正常? 导致饱和的原因是什么? 谢谢!
整个扬声器连接的方框图
2X30W 原理图




