This thread has been locked.

If you have a related question, please click the "Ask a related question" button in the top right corner. The newly created question will be automatically linked to this question.

[参考译文] TPA3111D1:最大功率所需的输入电平

Guru**** 2540720 points


请注意,本文内容源自机器翻译,可能存在语法或其它翻译错误,仅供参考。如需获取准确内容,请参阅链接中的英语原文或自行翻译。

https://e2e.ti.com/support/audio-group/audio/f/audio-forum/834386/tpa3111d1-required-input-level-for-maximum-power

器件型号:TPA3111D1

您好!

我想知道、为了达到最大功率输出、需要在输入上提供什么输入电平。

例如、0.6Vrms 与最大增益设置相结合是否会产生10W 功率输出?

我们对 EVM 进行了实验、目前使用差分线性输出信号来驱动 tpa3111。 我们对输出量感到失望。 现在、我们正在考虑在输入上使用前置放大器。

您能否提供使用单端耳机输出驱动 TPA3111的数字?

我们还尝试从 iphone 耳机输出运行 EVM (最大增益、即两个跳线都被拉取)、并且必须将音量拖至最大值。 不过、电源电流为150mA @ 22V、音量不是很大。

谢谢、此致、

Michael

  • 请注意,本文内容源自机器翻译,可能存在语法或其它翻译错误,仅供参考。如需获取准确内容,请参阅链接中的英语原文或自行翻译。

    您好、Michael、

    当 gain1:gain0=11时、TPA3111的增益将为36dB、输入电阻器将为9k Ω。

    请在此处查看:

    1. 您的输入电平是否与计算结果匹配:输入* 36dB =输出电平?
    2. 您是否添加了输入引脚的输入电阻? 如果是、增益可能会降低。

    对于 SE 和差分、TPA3111支持这两者。 它们 应满足计算要求。

    此致、

    Alix Wan。

  • 请注意,本文内容源自机器翻译,可能存在语法或其它翻译错误,仅供参考。如需获取准确内容,请参阅链接中的英语原文或自行翻译。

    您好、Alix、

    感谢您回来。 我不理解计算:如何获得输出功率?

    我需要什么输入电平、Vrms 或 Vpp (峰峰值)?

    36DB 等于系数63。 因此、如果 I 输入0.7Vrms、输出电平将为44.1V。

    它会是多少输出功率?

    此致、

    Michael

  • 请注意,本文内容源自机器翻译,可能存在语法或其它翻译错误,仅供参考。如需获取准确内容,请参阅链接中的英语原文或自行翻译。

    您好、Michael、

    最大 PVCC 高达26V、输出不能超过 PVCC。

    对于输出功率计算、您可以参考 数据表上的7.3.3 PLIMIT。

    此致、

    Derek  

  • 请注意,本文内容源自机器翻译,可能存在语法或其它翻译错误,仅供参考。如需获取准确内容,请参阅链接中的英语原文或自行翻译。

    尊敬的 Derek:

    我一直在研究 PLIMIT 第7.3.3节。 我不低估表2中的第三行:

    输出电压 Vp-p = 15.3V 如何大于 Vcc = 12V 的电源电压?

    此外、我无法使用给定的公式为任何一行重新生成表中的输出功率。

    此致、

    Michael

  • 请注意,本文内容源自机器翻译,可能存在语法或其它翻译错误,仅供参考。如需获取准确内容,请参阅链接中的英语原文或自行翻译。

    您好、Michael、

     您可以查看数据表第14页以了解差分输出的含义。 vp-p 是 outputP 和 outN 之间的差值。

    此致

    Linda

  • 请注意,本文内容源自机器翻译,可能存在语法或其它翻译错误,仅供参考。如需获取准确内容,请参阅链接中的英语原文或自行翻译。

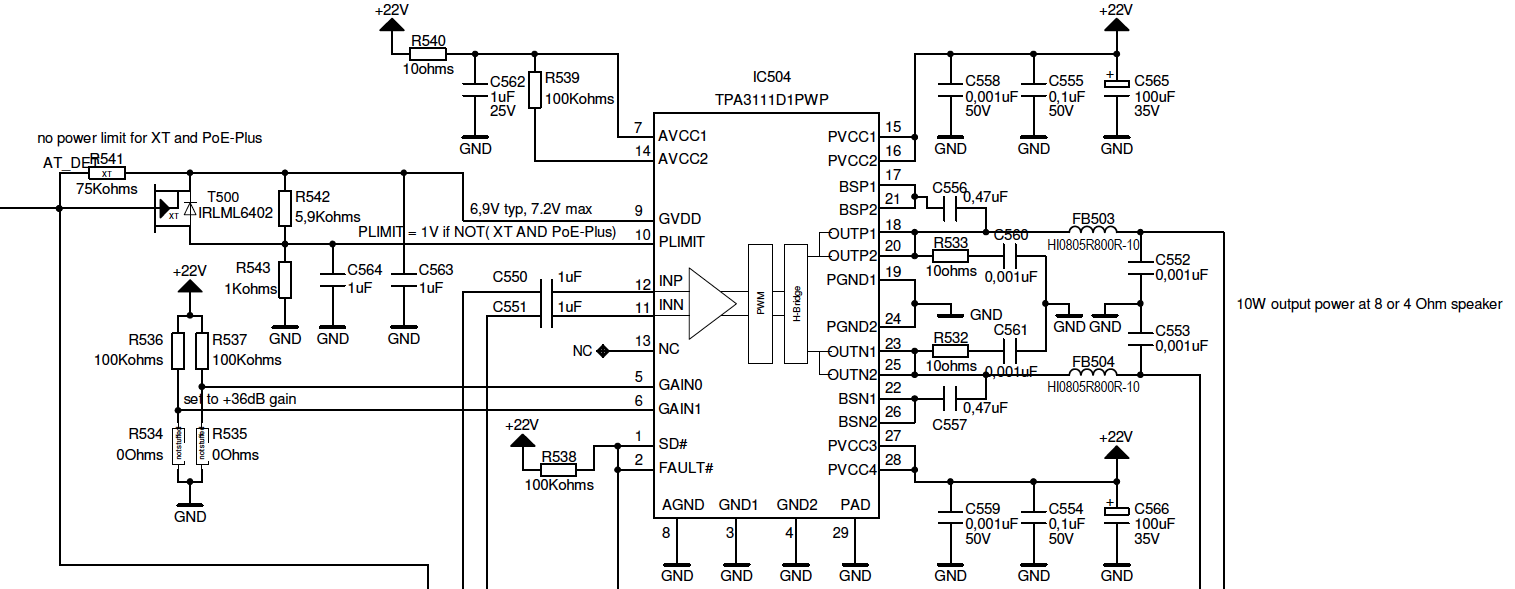
    您好!

    您是否会这样善良、并查看我们的原理图以确保正确?

    -当有 PoE-Plus 可用时、我们有一个光耦合器来关闭 T500

    -我们向 MCU 的 GPIO 报告 PoE-Plus 状态和故障状况。

    谢谢、

    Michael

  • 请注意,本文内容源自机器翻译,可能存在语法或其它翻译错误,仅供参考。如需获取准确内容,请参阅链接中的英语原文或自行翻译。

    您好、Michael、

    我注意到、您使用铁氧体磁珠作为输出电感。 您的应用是否有任何 EMI 要求?  

    此致、

    Robert Clifton

  • 请注意,本文内容源自机器翻译,可能存在语法或其它翻译错误,仅供参考。如需获取准确内容,请参阅链接中的英语原文或自行翻译。

    您好、Robert、

    感谢您回来。 是的、我们有 EMI 要求:该器件适用于消费类应用、因此我们必须低于针对家庭应用的更严格的发射要求。 但是、从数据表中我收集到、这是使用铁氧体磁珠实现的。

    此致、

    Michael

  • 请注意,本文内容源自机器翻译,可能存在语法或其它翻译错误,仅供参考。如需获取准确内容,请参阅链接中的英语原文或自行翻译。

    您好、Michael、

    关键点是、如果您需要通过 CE 进行 EMI 测试。 如果您需要通过 CE 测试、使用磁珠实现高功率的风险很高。 如果您只需要重新测试、铁氧体磁珠 通常可以正常工作。

    如果您需要最大功率输出、请将 PLIMIT 直接连接到 GVDD。

    此致、

    Derek

  • 请注意,本文内容源自机器翻译,可能存在语法或其它翻译错误,仅供参考。如需获取准确内容,请参阅链接中的英语原文或自行翻译。

    尊敬的 Derek:

    感谢您查看原理图。  

    为了获得最大功率、T500将关闭 GVDD 并将其直接桥接至 PLIMIT。 当我们具有25W 电源的 PoE+时、T500关闭。 否则、我们需要限制功率。

    对于 CE 测试、您建议什么?

    原理图中包含 RC 滤波器 R533 + C560 / R532 + C561。 够了吗?

    否则、原理图是否正常?

    此致、

    Michael

  • 请注意,本文内容源自机器翻译,可能存在语法或其它翻译错误,仅供参考。如需获取准确内容,请参阅链接中的英语原文或自行翻译。

    您好、Michael、

    正如我的同事 Robert 谈到的、应 在输出上使用电感器进行高功率 CE 测试。 由于需要25W 功率、因此会产生高电流纹波、铁氧体磁珠无法消除该纹波。 还应仔细考虑 PCB 布局。

    此致、

    Derek

  • 请注意,本文内容源自机器翻译,可能存在语法或其它翻译错误,仅供参考。如需获取准确内容,请参阅链接中的英语原文或自行翻译。

    尊敬的 Derek:

    我的原理图如何? 是否正常、或者您是否看到其他一些问题?

    此致、

    Michael

  • 请注意,本文内容源自机器翻译,可能存在语法或其它翻译错误,仅供参考。如需获取准确内容,请参阅链接中的英语原文或自行翻译。

    您好、Michael、

    其他没关系。

    此致、

    Derek