工具与软件:
各位专家、您好!
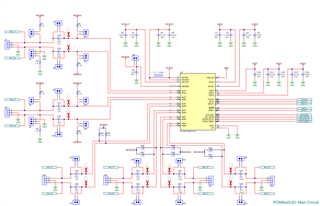
我的客户使用的是 PCM6240-Q1。 根据数据表、它们是根据麦克风的输出电阻器设计 R0电阻值的。
在其工程中、他们可以更改麦克风、因此可以更改 R0电阻值。 为了测试电阻器是否已完成变化、它们将测量 MICBIAS 引脚和 INxP 引脚以及 MICBIAS 引脚和 INxN 引脚之间的电阻器值。
当他们测量 MICBIAS 引脚和 INxP/INxN 引脚之间的电阻时、没有 R0时为40.4K 欧姆。 当它们安装20k Ω 电阻器时、 MICBIAS 引脚和 INxP/INxN 引脚之间的电阻为16.7k Ω。
因此、这似乎不是简单的并联电阻器电路。
1. 当 MICBIAS 引脚和 INxP/INxN 引脚组装 R0时、它们如何计算它们之间的电阻?
2.安装20k Ω 电阻时、16.7k Ω 的测量结果是否正确?
谢谢!
Kento



