主题中讨论的其他器件: CC1352P、 TPD1E04U04
工具/软件:
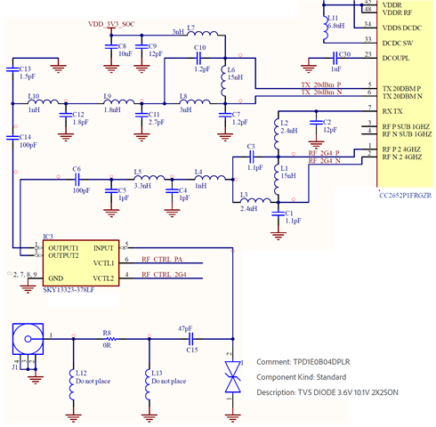
我目前正在审查一种 BLE 5.2 2.4GHz(附加原理图)的传统设计、这种设计可能遇到与阻抗不匹配、灵敏度或两个射频端口上的低输出功率(低功耗和 20dBm)相关的问题 。 使用的天线是 Taoglass PC.11.
任何人都可以确认所选的匹配元件值是否是最佳元件吗? 是否应在两个射频端口上使用集成无源器件 (IPC)? 如果是、建议对 CC2652P 使用哪种 IPC、尤其是对于 20dBm 高功率端口?
如果需要、我还可以共享 PCB 布局。 计划使用 VNA 进行 S11 分析并通过频谱分析仪进行输出功率测量。
感谢您的回答。





