请注意,本文内容源自机器翻译,可能存在语法或其它翻译错误,仅供参考。如需获取准确内容,请参阅链接中的英语原文或自行翻译。
器件型号:TMS320F28379D 工具与软件:
尊敬的专家:
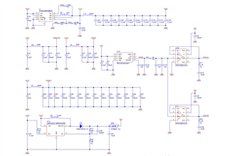
Im 开发定制 F28379D 电路板、我参考的参考设计是 launchpad F28379D。 提供给微控制器的基准电压为3V、由基准 IC (REF5030)生成。 此电压通过各自的电压跟随器连接到 VREFHIA 和 VREFHIB。 您是否建议将 REF5030输出直接连接到微控制器引脚。
其次、VDDIO (1.2)、VDD (3.3)、VDDOSC (3.3V)等引脚通过 LC 滤波器连接到各自的电源。 我是否可以将所有引脚耦合在一起并连接到相应的单个电源(1.2和3.3V)?
我正在使用 LDO 而不是开关电源、那么您是否也建议对 LDO 采取相同的做法?

谢谢!
Rajesh。