Other Parts Discussed in Thread: BOOSTXL-BUCKCONV, SFRA
主题: SFRA 中讨论的其他器件
工具/软件:
您好、
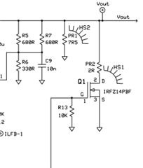
我们将根据 TIDU986A 参考设计使用 BOOSTXL-BUCKCONV 执行演示。
我们对实验 2(闭环 VMC 控制)和实验 4(闭环 PCMC 控制)进行了 SFRA 测量。 但是、测量结果与 TIDU986A 中显示的数据显著差异。

如果您能帮助我们确定此偏差是由于器件容差造成的、还是表明存在一些异常行为、我们将不胜感激。
谢谢、
Conor



