Other Parts Discussed in Thread: TMS320F28P650SK, REF3430
请注意,本文内容源自机器翻译,可能存在语法或其它翻译错误,仅供参考。如需获取准确内容,请参阅链接中的英语原文或自行翻译。
器件型号:TMS320F28P650SK主题中讨论的其他器件: REF3430
工具/软件:
尊敬的论坛成员:
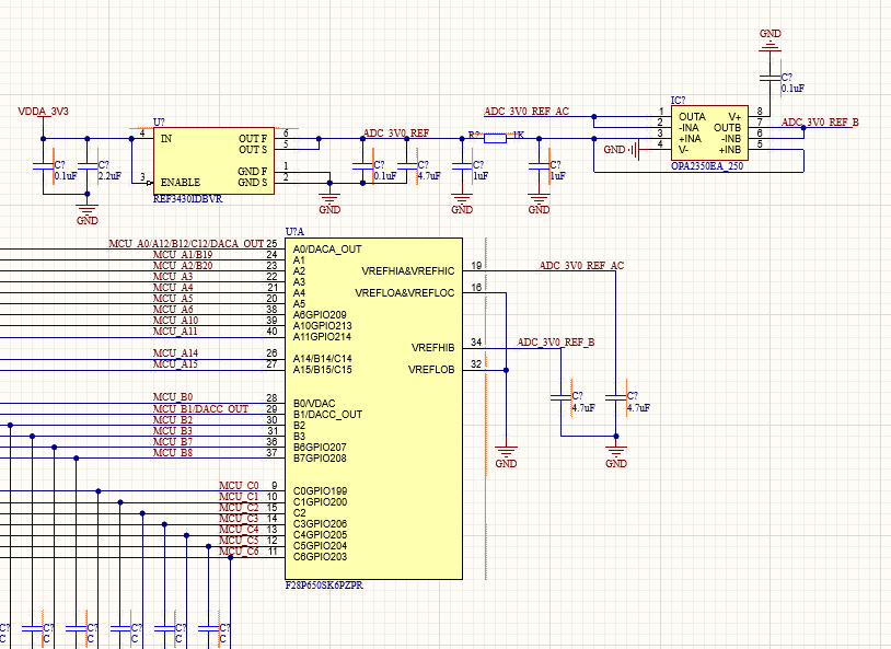
我将使用设计一个系统 TMS320F28P650SK MCU 线性转换功能。 目前、我计划使用 REF3430(3.0V 输出) 作为电压基准。 请提供 以下建议:
1.我是否应该添加一个缓冲器来提高驱动能力、尤其是在 ADC 高速采样时。
2 如何选择 OA。
3.下面是一个电路图,它是否可用或任何建议。

谢谢!
歌曲