器件型号: TMS320F28P550SJ
尊敬的团队:
以下是 F28P55 时钟的原理图:


我们可以看到客户使用的是单端模式。 但客户将其配置为双端模式:
它应该是 XTAL_OSC_SE、但客户将其配置为 XTAL_OSC、器件可以正常工作、他们可以在 GPIO18 (X2) 上看到 CLK_OUT (20MHz)。 客户产品有 MPED、因此修改程序不容易、他们想知道它会给他们的产品带来一些风险? 如果不是、GPIO18 输出 20MHz 时钟会增加系统功耗? 谢谢!



This thread has been locked.
If you have a related question, please click the "Ask a related question" button in the top right corner. The newly created question will be automatically linked to this question.
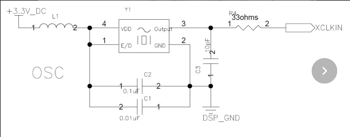
器件型号: TMS320F28P550SJ
尊敬的团队:
以下是 F28P55 时钟的原理图:


我们可以看到客户使用的是单端模式。 但客户将其配置为双端模式:
它应该是 XTAL_OSC_SE、但客户将其配置为 XTAL_OSC、器件可以正常工作、他们可以在 GPIO18 (X2) 上看到 CLK_OUT (20MHz)。 客户产品有 MPED、因此修改程序不容易、他们想知道它会给他们的产品带来一些风险? 如果不是、GPIO18 输出 20MHz 时钟会增加系统功耗? 谢谢!



您好、Joseph:
感谢您的快速答复。 现在、客户已将产品交付给终端客户。 很难修改软件。 它们有引导加载程序和应用程序、在 Bootrom 之后、它将首先进入引导加载程序、然后跳转到 APP。 现在、他们发现如果只在 APP 中更改正确的时钟设置、它无法停止 X2 输出 20MHz。 云您可帮助与设计团队核实内部时钟的工作原理? 这也许有助于理解这个问题。 谢谢!
此致、
Zane