大家好、
我有一些设计问题。 我希望你能帮助我
1.静态启动问题
将强制将角 USER_ FORCE_ ANCE_ANGLE_ FREQ_Hz 设置为1Hz、官方指南文档启动第一个电流波形
周期应接近1Hz、如下面官方指导文件的图1所示。 但我的第一个电流波形
周期不是1S、仅超过500ms、硬件调整将在软件和电机不变的情况下获取相电压
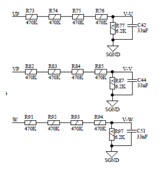
根据图2将示例信号添加到图3和3级(因为单芯片计算机插入单对板)
滤波器、风扇无法直接启动。 将图3的电阻更改为3.3欧姆、并将电容更改为100nF、以便风扇运行
加速后、不同风扇的第一个电流波形将会有所不同、大约超过500ms、有些仅限
200ms 以上、200ms 的风扇有时会直接启动、因为开环频率太快。
原因可能是什么? 哪些参数与第一个相电流波形的周期有关? 我们将删除以下内容
图3中的钳位二极管测试验证了效果。



2.头风启动问题
有时、当风产生问题时、电阻电感可以被故意乘以一个系数、例如0.8。 这是可能的
原因是什么? 此更改中是否存在任何其他隐藏的危险? 电阻电感参数在线识别、然后在软模式下记录
在软件中使用时、仅在调试期间测量电阻电感、并在软件中将测试写入死机状态。
,
James