This thread has been locked.

If you have a related question, please click the "Ask a related question" button in the top right corner. The newly created question will be automatically linked to this question.

[参考译文] TMS320F28075:CAN 通信

Guru**** 2573695 points
Other Parts Discussed in Thread: CONTROLSUITE

请注意,本文内容源自机器翻译,可能存在语法或其它翻译错误,仅供参考。如需获取准确内容,请参阅链接中的英语原文或自行翻译。

https://e2e.ti.com/support/microcontrollers/c2000-microcontrollers-group/c2000/f/c2000-microcontrollers-forum/879007/tms320f28075-can-communication

器件型号:TMS320F28075
Thread 中讨论的其他器件:controlSUITE

您好!

我尝试使用示例代码进行 CAN 通信

C:\ti\controlSUITE\device_support\f2807x\v180\F2807x_examples_CPU1\CAN_loopback_interrupts

我面临2个问题

1。

我将其保持在外部回送模式并更改其 GPIO 引脚、但将 GPIO31-CANTXA 更改为 GPIO31以外的其他内容、例如 GPIO_SetupPinMux (32、GPIO_MUX_CPU1、1)、将发生错误、 我发现发生错误的点是 ulStatus &~(CAN_ES_TXOK | CAN_ES_RXOK)== 5、这有什么问题?

2.

我删除了外部回送模式并将其更改为 CAN 通信。 对 HWREG (CANA_base + CAN_O_CTL)进行注释|= CAN_CTL_TEST;HWREG (CANA_base + CAN_O_TEST)= CAN_TEST_EXL;
将 GPIO 设置更改为 GPIO_SetupPinMux (70、GPIO_MUX_CPU1、6);
// GPIO31-CANTXA
GPIO_SetupPinMux (71、GPIO_MUX_CPU1、6);
GPIO_SetupPinOptions (70、GPIO_INPUT、GPIO_异 步);
GPIO_SetupPinOptions (71、GPIO_OUTPUT、GPIO_PushPull);
我可以发送消息,但仍然无法接收消息。 我是否错过了什么?
完整代码如下:

//######################################################################################################################
//文件:CAN_loopback_interrupts.c
//标题:演示基本 CAN 设置和使用的示例。
//
//! addtogroup cpu01_example_list
//!

具有中断的 CAN 外部环回(CAN_LOOP_INTERRUPTS)


//!
//! 此示例显示了 CAN 用于发送和接收的基本设置
//! CAN 总线上的消息。 CAN 外设配置为发送
//! 具有特定 CAN ID 的消息。 然后根据传输一条消息
//! 其次、使用简单的延迟环路进行计时。 发送的消息是
//! 包含递增模式的4字节消息。 CAN 中断
//! 处理程序用于确认消息传输并计算数量
//! 已发送的消息。
//!
//! 此示例将 CAN 控制器设置为外部环回测试模式。
//! 发送的数据在 CAN0TX 引脚上可见、可通过接收
//! 适当的邮箱配置。
//!
//! 此示例使用以下中断处理程序:\n
//! - INT_CANA0 - CANIntHandler
//!
//
//######################################################################################################################
//$TI 发行版:F2807x 支持库 v180美元
//$Release Date:星期五11月6日16:33:02 CST 2015 $
//版权所有:版权所有(C) 2014-2015 Texas Instruments Incorporated -
// http://www.ti.com/ 保留所有权利$
//######################################################################################################################

#include "F28x_Project.h"//设备头文件和示例 include 文件
#include
#include
#include "inc/hw_types.h"
#include "inc/hw_memmap.h"
#include "inc/hw_ca.h"
#include "driverlib/CAN.h"

//
//跟踪 TX 中断次数的计数器
//发生,它应与发送的 TX 消息数匹配。
//
volatile unsigned long g_ulTxMsgCount = 0;
volatile unsigned long g_ulRxMsgCount = 0;
int i;
//unsigned long u32CanAErrorStatus;
//unsigned long uCanaErrFlag;
//
//指示发生了某些传输错误的标志。
//
volatile unsigned long g_BErrFlag = 0;

tCANMsgObject sTXCANMessage;
tCANMsgObject sRXCANMessage;
unsigned char ucTXMsgData[8]={0x00、0x00、0x00、0x00、0x00、 0x00、0x00、0x00};
unsigned char ucRXMsgData[8];

//unsigned long u32CntTXMsgData = 0x12345678;

//
//此函数是 CAN 外设的中断处理程序。 它会进行检查
//查找中断原因,并保留所有消息的计数
//已传输。
//
中断无效
CANIntHandler (空)

unsigned long ulStatus;

//读取 CAN 中断状态以查找中断原因
ulStatus = CANIntStatus (CANA_base、CAN_INT_STS_Cause);

//如果原因是控制器状态中断,则获取状态
if (ulStatus = CAN_INT_INT0ID_STATUS)

//读取控制器状态。 这将返回状态字段
//可以指示各种错误的错误位。 错误处理
//本示例中不是为了简单起见。 请参阅
// API 文档,了解有关错误状态位的详细信息。
//读取此状态的操作将清除中断。 如果
// CAN 外设未与其它 CAN 器件连接到 CAN 总线
//存在,则会发生错误,并在中指示
//控制器状态。
ulStatus = CANStatusGet (CANA_base、CAN_STS_CONTROL);

//检查是否发生错误。
if (((ulStatus &~(CAN_ES_TXOK | CAN_ES_RXOK))!= 7)&&
((ulStatus &~(CAN_ES_TXOK | CAN_ES_RXOK))!= 0)){
//设置一个标志来指示可能发生的某些错误。
G_bErrFlag = 1;

//检查原因是否是我们正在使用的消息对象1
//发送消息。
否则、如果(ulStatus = 1)

//到达这一点意味着 TX 中断发生在上
//消息对象1、消息 TX 完成。 清除
//消息目标中断。
CANIntClear (CANA_base、1);

//递增计数器以跟踪已有多少消息
//已发送。 在实际应用中、这可用于将标志设置为
//指示何时发送消息。
G_ulTxMsgCount++;

//由于消息已发送,请清除所有错误标志。
G_bErrFlag = 0;

//检查原因是否是我们正在使用的消息对象1
//接收消息。
否则、如果(ulStatus = 2)

//获取收到的消息
CANMessageGet (CANA_base、2、&sRXCANMessage、true);

//到达这一点意味着 TX 中断发生在上
//消息对象1、消息 TX 完成。 清除
//消息目标中断。
CANIntClear (CANA_base、2);

//递增计数器以跟踪已有多少消息
//已发送。 在实际应用中、这可用于将标志设置为
//指示何时发送消息。
G_ulRxMsgCount++;

//由于消息已发送,请清除所有错误标志。
G_bErrFlag = 0;

//否则,发生意外导致中断的情况。 这应该是
//永远不会发生。
其他

//可以在此处执行伪中断处理。

//canaRegs.CAN_GLB_INT_CLR.bit.INT0_FLG_CLR = 1;
CANGLALIntClear (CANA_base、CAN_GLB_INT_CANINT0);
PieCtrlRegs.PIEACX.ALL = PIEACK_group9;

//
//配置 CAN 并输入循环以传输周期性 CAN 消息。
//
int main (空)

//步骤1. 初始化系统控制:
// PLL、安全装置、启用外设时钟
//此示例函数位于 F2807x_sysctrl.c 文件中。
InitSysCtrl();

//步骤2. 初始化 GPIO:
//此示例函数位于 F2807x_GPIO.c 文件和中
//说明了如何将 GPIO 设置为其默认状态。
InitGpio();

//GPIO 73 - XCLKOUT
//GPIO_SetupPinMux (73、GPIO_MUX_CPU1、3);
//GPIO_SetupPinOptions (73、GPIO_OUTPUT、GPIO_PushPull);//-> SYSCLOCK/8 = 25MHz
//GpioCtrlRegs.GPAMUX1.bit.GPIO10=0;
//GpioCtrlRegs.GPADIR.bit.GPIO10=0;
//GpioDataRegs.GPADAT.bit.GPIO10=0;
//GPIO30 - CANRXA
GPIO_SetupPinMux (70、GPIO_MUX_CPU1、6);
//GPIO31 - CANTXA
GPIO_SetupPinMux (71、GPIO_MUX_CPU1、6);
GPIO_SetupPinOptions (70、GPIO_INPUT、GPIO_异 步);
GPIO_SetupPinOptions (71、GPIO_OUTPUT、GPIO_PushPull);
//GPIO30 - CANRXB
//GPIO_SetupPinMux (73、GPIO_MUX_CPU1、6);
//GPIO31 - CANTXB
//GPIO_SetupPinMux (72、GPIO_MUX_CPU1、6);
//GPIO_SetupPinOptions (73、GPIO_INPUT、GPIO_异 步);
//GPIO_SetupPinOptions (72、GPIO_OUTPUT、GPIO_PushPull);

//初始化 CAN 控制器
CANInit (CANA_base);
//CANInit (CANB_BASE);
//设置可以从 PLL 输出时钟计时
CANClkSourceSelect (CANA_base、0);// 500kHz CAN 时钟*

//设置 CAN 总线的比特率。 此函数设置 CAN
针对标称配置的//总线时序。 您可以实现更多控制
//使用函数 CANBitTimingSet()代替 CAN 总线时序
//如果需要。
//在此示例中、CAN 总线设置为500kHz。 在以下函数中、
//对 SysCtlClockGet ()的调用用于确定该时钟速率
//用于为 CAN 外设计时。 可将其替换为
//固定值如果您知道系统时钟的值,则节省额外的值
//函数调用。 对于某些器件、CAN 外设采用固定计时
// 8MHz,无论在哪种情况下调用的系统时钟如何
// SysCtlClockGet ()应替换为80000。 请查阅数据
//表以了解有关 CAN 外设计时的更多信息。
CANBitRateSet (CANA_base、120000000、50000);
//CANBitRateSet (CANA_base、120000000、1000000);
//在 CAN 外设上启用中断。 此示例使用静态
//分配中断处理程序,表示处理程序的名称
//位于启动代码的矢量表中。 如果您想使用动态的
//分配矢量表,然后还必须调用 CANIntRegister()
//此处。
//CANIntEnable (CANA_base、CAN_INT_MASTER | CAN_INT_ERROR | CAN_INT_STATUS);

//步骤3. 清除所有中断并初始化 PIE 矢量表:
//禁用 CPU 中断
Dint;

//将 PIE 控制寄存器初始化为默认状态。
//默认状态为禁用所有 PIE 中断和标志
//被清除。
//此函数位于 F2807x_PIECTRL.c 文件中。
InitPieCtrl();

//禁用 CPU 中断并清除所有 CPU 中断标志:
IER = 0x0000;
IFR = 0x0000;

//使用指向 shell 中断的指针初始化 PIE 矢量表
//服务例程(ISR)。
//这将填充整个表,即使是中断也是如此
//在本例中未使用。 这对于调试很有用。
//可以在 F2807x_DefaultIsr.c 中找到 shell ISR 例程
//此函数位于 F2807x_PieVect.c 中
InitPieVectTable();

//此示例中使用的中断被重新映射到
//此文件中的 ISR 函数。
//在 RAM 矢量表中注册中断处理程序
EALLOW;
PieVectTable.CANA0_INT = CANIntHandler;
EDIS;

//在处理器(PIE)上启用 CAN 中断。
PieCtrlRegs.PIEIER9.bit.INTx5 = 1;
IER |= 0x0100;/* M_INT9 */
EINT;

//启用测试模式并选择外部环回
//HWREG (CANA_base + CAN_O_CTL)|= CAN_CTL_TEST;
//HWREG (CANA_base + CAN_O_TEST)= CAN_TEST_EXL;

//启用 CAN 以进行操作。
CANEnable (CANA_base);
//CANEnable (CANB_BASE);
CANGLALIntEnable (CANA_base、CAN_GLB_INT_CANINT0);

//初始化将用于发送 CAN 的消息对象
//消息。 消息将是包含一个递增的4个字节
//值。 最初它将设置为0x12345678。
//ucTXMsgData[0]=(u32CntTXMsgData>>24)& 0xFF;
//ucTXMsgData[1]=(u32CntTXMsgData>16)和0xFF;
//ucTXMsgData[2]=(u32CntTXMsgData>>8)和0xFF;
//ucTXMsgData[3]=(u32CntTXMsgData)& 0xFF;
sTXCANMessage.ui32MsgID = 1;// CAN 消息 ID -使用1
sTXCANMessage.ui32MsgIDMask = 0;// TX 无需掩码
sTXCANMessage.ui32Flags = MSG_OBJ_TX_INT_ENABLE;//在 TX 上启用中断
sTXCANMessage.ui32MsgLen = sizeof (ucTXMsgData);//消息大小为8
sTXCANMessage.pucMsgData = ucTXMsgData;// ptr 至消息内容

//初始化将用于接收 CAN 的消息对象
//消息。
*(unsigned long *) ucRXMsgData = 0;
sRXCANMessage.ui32MsgID = 1;// CAN 消息 ID -使用1
sRXCANMessage.ui32MsgIDMask = 0;// TX 无需掩码
sRXCANMessage.ui32Flags = MSG_OBJ_RX_INT_ENABLE;//MSG_OBJ_USE_EXT_FILTER | MSG_OBJ_EXDED_ID;//启用 RX 上的中断
sRXCANMessage.ui32MsgLen = sizeof (ucRXMsgData);//消息大小为8
sRXCANMessage.pucMsgData = ucRXMsgData;// ptr 至消息内容

//设置用于接收消息的消息对象
CANMessageSet (CANA_base、2、&sRXCANMessage、MSG_OBJ_TYPE_RX);

//使用对象1发送 CAN 消息(与不一样
// CAN ID、在本例中也是1)。 此函数将导致
//要立即传输的消息。
ucTXMsgData[0]= 0x12;
ucTXMsgData[1]= 0x34;
ucTXMsgData[2]= 0x56;
ucTXMsgData[3]= 0x78;

//输入循环以发送消息。 根据、将发送一条新消息
//秒。 4字节的消息内容将被视为无符号
// long 并每次递增1。
for (;;)

//检查错误标志以查看是否发生错误
if (g_bErrFlag)

asm (" ESTOP0");

if (g_ulTxMsgCount = g_ulRxMsgCount){
CANMessageSet (CANA_base、1、&sTXCANMessage、MSG_OBJ_TYPE_TX);
}否则{
//g_BErrFlag = 1;

//现在等待1秒后再继续
DELAY_US (1000*1000);

//递增发送消息数据中的值。
ucTXMsgData[0]+= 0x01;
ucTXMsgData[1]+= 0x01;
ucTXMsgData[2]+= 0x01;
ucTXMsgData[3]+= 0x01;

  • 请注意,本文内容源自机器翻译,可能存在语法或其它翻译错误,仅供参考。如需获取准确内容,请参阅链接中的英语原文或自行翻译。

    尊敬的 Lin:

    如果您查看数据表(信号说明部分)、则 GPIO32上没有用于 CAN 功能的多路复用器选项。  您不仅可以选择 GPIO、还可以随意地将其分配为 CAN 通道。

    对于第二个问题、可以将 GPIO70连接为 CANRXA、但多路复用器位置是5、而不是代码中的6。  GPIO71可以作为 CANTXA 连接、但多路复用器位置也是5、而不是代码中显示的6。  同样、请参阅 数据表、了解您需要使用的 CAN 通道的正确多路复用器分配。

    此致、

    Joseph  

  • 请注意,本文内容源自机器翻译,可能存在语法或其它翻译错误,仅供参考。如需获取准确内容,请参阅链接中的英语原文或自行翻译。

    您好、Casuga、

    感谢您的回复、

    我成功解决了第一个问题、在另一个数据表中找到了多路复用器选项设置。

    但第二个问题仍然没有解决。我更改了 GPIO 设置

    GPIO_SetupPinMux (70、GPIO_MUX_CPU1、5); GPIO_SetupPinMux (71、GPIO_MUX_CPU1、 5);

    我在变量中写入"ulStatus"、并观察 到它是5

    新的完整代码如下所示:

    //######################################################################################################################
    //文件:CAN_loopback_interrupts.c
    //标题:演示基本 CAN 设置和使用的示例。
    //
    //! addtogroup cpu01_example_list
    //!

    具有中断的 CAN 外部环回(CAN_LOOP_INTERRUPTS)


    //!
    //! 此示例显示了 CAN 用于发送和接收的基本设置
    //! CAN 总线上的消息。 CAN 外设配置为发送
    //! 具有特定 CAN ID 的消息。 然后根据传输一条消息
    //! 其次、使用简单的延迟环路进行计时。 发送的消息是
    //! 包含递增模式的4字节消息。 CAN 中断
    //! 处理程序用于确认消息传输并计算数量
    //! 已发送的消息。
    //!
    //! 此示例将 CAN 控制器设置为外部环回测试模式。
    //! 发送的数据在 CAN0TX 引脚上可见、可通过接收
    //! 适当的邮箱配置。
    //!
    //! 此示例使用以下中断处理程序:\n
    //! - INT_CANA0 - CANIntHandler
    //!
    //
    //######################################################################################################################
    //$TI 发行版:F2807x 支持库 v180美元
    //$Release Date:星期五11月6日16:33:02 CST 2015 $
    //版权所有:版权所有(C) 2014-2015 Texas Instruments Incorporated -
    // http://www.ti.com/ 保留所有权利$
    //######################################################################################################################

    #include "F28x_Project.h"//设备头文件和示例 include 文件
    #include
    #include
    #include "inc/hw_types.h"
    #include "inc/hw_memmap.h"
    #include "inc/hw_ca.h"
    #include "driverlib/CAN.h"

    //
    //跟踪 TX 中断次数的计数器
    //发生,它应与发送的 TX 消息数匹配。
    //
    volatile unsigned long g_ulTxMsgCount = 0;
    volatile unsigned long g_ulRxMsgCount = 0;
    //int i;
    //unsigned long u32CanAErrorStatus;
    //unsigned long uCanaErrFlag;
    //
    //指示发生了某些传输错误的标志。
    //
    volatile unsigned long g_BErrFlag = 0;

    tCANMsgObject sTXCANMessage;
    tCANMsgObject sRXCANMessage;
    unsigned char ucTXMsgData[8]={0x00、0x00、0x00、0x00、0x00、 0x00、0x00、0x00};
    unsigned char ucRXMsgData[8];
    unsigned long ii;
    无符号长整型 aa;
    //unsigned long u32CntTXMsgData = 0x12345678;

    //
    //此函数是 CAN 外设的中断处理程序。 它会进行检查
    //查找中断原因,并保留所有消息的计数
    //已传输。
    //
    中断无效
    CANIntHandler (空)

    unsigned long ulStatus;

    //读取 CAN 中断状态以查找中断原因
    ulStatus = CANIntStatus (CANA_base、CAN_INT_STS_Cause);

    //如果原因是控制器状态中断,则获取状态
    if (ulStatus = CAN_INT_INT0ID_STATUS)

    //读取控制器状态。 这将返回状态字段
    //可以指示各种错误的错误位。 错误处理
    //本示例中不是为了简单起见。 请参阅
    // API 文档,了解有关错误状态位的详细信息。
    //读取此状态的操作将清除中断。 如果
    // CAN 外设未与其它 CAN 器件连接到 CAN 总线
    //存在,则会发生错误,并在中指示
    //控制器状态。
    ulStatus = CANStatusGet (CANA_base、CAN_STS_CONTROL);

    //检查是否发生错误。
    if (((ulStatus &~(CAN_ES_TXOK | CAN_ES_RXOK))!= 7)&&
    ((ulStatus &~(CAN_ES_TXOK | CAN_ES_RXOK))!= 0)){
    //设置一个标志来指示可能发生的某些错误。
    G_bErrFlag = 1;

    //检查原因是否是我们正在使用的消息对象1
    //发送消息。
    否则、如果(ulStatus = 1)

    //到达这一点意味着 TX 中断发生在上
    //消息对象1、消息 TX 完成。 清除
    //消息目标中断。
    CANIntClear (CANA_base、1);

    //递增计数器以跟踪已有多少消息
    //已发送。 在实际应用中、这可用于将标志设置为
    //指示何时发送消息。
    G_ulTxMsgCount++;

    //由于消息已发送,请清除所有错误标志。
    G_bErrFlag = 0;

    //检查原因是否是我们正在使用的消息对象1
    //接收消息。
    否则、如果(ulStatus = 2)

    //获取收到的消息
    CANMessageGet (CANA_base、2、&sRXCANMessage、true);

    //到达这一点意味着 TX 中断发生在上
    //消息对象1、消息 TX 完成。 清除
    //消息目标中断。
    CANIntClear (CANA_base、2);

    //递增计数器以跟踪已有多少消息
    //已发送。 在实际应用中、这可用于将标志设置为
    //指示何时发送消息。
    G_ulRxMsgCount++;

    //由于消息已发送,请清除所有错误标志。
    G_bErrFlag = 0;

    //否则,发生意外导致中断的情况。 这应该是
    //永远不会发生。
    其他

    //可以在此处执行伪中断处理。

    II=ulStatus;
    AA=(ulStatus &~(CAN_ES_TXOK | CAN_ES_RXOK));
    //canaRegs.CAN_GLB_INT_CLR.bit.INT0_FLG_CLR = 1;
    CANGLALIntClear (CANA_base、CAN_GLB_INT_CANINT0);
    PieCtrlRegs.PIEACX.ALL = PIEACK_group9;

    //
    //配置 CAN 并输入循环以传输周期性 CAN 消息。
    //
    int main (空)

    //步骤1. 初始化系统控制:
    // PLL、安全装置、启用外设时钟
    //此示例函数位于 F2807x_sysctrl.c 文件中。
    InitSysCtrl();

    //步骤2. 初始化 GPIO:
    //此示例函数位于 F2807x_GPIO.c 文件和中
    //说明了如何将 GPIO 设置为其默认状态。
    InitGpio();

    //GPIO 73 - XCLKOUT
    //GPIO_SetupPinMux (73、GPIO_MUX_CPU1、3);
    //GPIO_SetupPinOptions (73、GPIO_OUTPUT、GPIO_PushPull);//-> SYSCLOCK/8 = 25MHz
    //GpioCtrlRegs.GPAMUX1.bit.GPIO10=0;
    //GpioCtrlRegs.GPADIR.bit.GPIO10=0;
    //GpioDataRegs.GPADAT.bit.GPIO10=0;
    //GPIO30 - CANRXA
    GPIO_SetupPinMux (70、GPIO_MUX_CPU1、5);
    //GPIO31 - CANTXA
    GPIO_SetupPinMux (71、GPIO_MUX_CPU1、5);
    GPIO_SetupPinOptions (70、GPIO_INPUT、GPIO_异 步);
    GPIO_SetupPinOptions (71、GPIO_OUTPUT、GPIO_PushPull);
    //GPIO30 - CANRXB
    //GPIO_SetupPinMux (73、GPIO_MUX_CPU1、6);
    //GPIO31 - CANTXB
    //GPIO_SetupPinMux (72、GPIO_MUX_CPU1、6);
    //GPIO_SetupPinOptions (73、GPIO_INPUT、GPIO_异 步);
    //GPIO_SetupPinOptions (72、GPIO_OUTPUT、GPIO_PushPull);

    //初始化 CAN 控制器
    CANInit (CANA_base);
    //CANInit (CANB_BASE);
    //设置可以从 PLL 输出时钟计时
    CANClkSourceSelect (CANA_base、0);// 500kHz CAN 时钟*

    //设置 CAN 总线的比特率。 此函数设置 CAN
    针对标称配置的//总线时序。 您可以实现更多控制
    //使用函数 CANBitTimingSet()代替 CAN 总线时序
    //如果需要。
    //在此示例中、CAN 总线设置为500kHz。 在以下函数中、
    //对 SysCtlClockGet ()的调用用于确定该时钟速率
    //用于为 CAN 外设计时。 可将其替换为
    //固定值如果您知道系统时钟的值,则节省额外的值
    //函数调用。 对于某些器件、CAN 外设采用固定计时
    // 8MHz,无论在哪种情况下调用的系统时钟如何
    // SysCtlClockGet ()应替换为80000。 请查阅数据
    //表以了解有关 CAN 外设计时的更多信息。
    CANBitRateSet (CANA_base、120000000、250000);
    //CANBitRateSet (CANA_base、120000000、1000000);
    //在 CAN 外设上启用中断。 此示例使用静态
    //分配中断处理程序,表示处理程序的名称
    //位于启动代码的矢量表中。 如果您想使用动态的
    //分配矢量表,然后还必须调用 CANIntRegister()
    //此处。
    CANIntEnable (CANA_base、CAN_INT_MASTER | CAN_INT_ERROR | CAN_INT_STATUS);

    //步骤3. 清除所有中断并初始化 PIE 矢量表:
    //禁用 CPU 中断
    Dint;

    //将 PIE 控制寄存器初始化为默认状态。
    //默认状态为禁用所有 PIE 中断和标志
    //被清除。
    //此函数位于 F2807x_PIECTRL.c 文件中。
    InitPieCtrl();

    //禁用 CPU 中断并清除所有 CPU 中断标志:
    IER = 0x0000;
    IFR = 0x0000;

    //使用指向 shell 中断的指针初始化 PIE 矢量表
    //服务例程(ISR)。
    //这将填充整个表,即使是中断也是如此
    //在本例中未使用。 这对于调试很有用。
    //可以在 F2807x_DefaultIsr.c 中找到 shell ISR 例程
    //此函数位于 F2807x_PieVect.c 中
    InitPieVectTable();

    //此示例中使用的中断被重新映射到
    //此文件中的 ISR 函数。
    //在 RAM 矢量表中注册中断处理程序
    EALLOW;
    PieVectTable.CANA0_INT = CANIntHandler;
    EDIS;

    //在处理器(PIE)上启用 CAN 中断。
    PieCtrlRegs.PIEIER9.bit.INTx5 = 1;
    IER |= 0x0100;/* M_INT9 */
    EINT;

    //启用测试模式并选择外部环回
    //HWREG (CANA_base + CAN_O_CTL)|= CAN_CTL_TEST;
    //HWREG (CANA_base + CAN_O_TEST)= CAN_TEST_EXL;

    //启用 CAN 以进行操作。
    CANEnable (CANA_base);
    //CANEnable (CANB_BASE);
    CANGLALIntEnable (CANA_base、CAN_GLB_INT_CANINT0);

    //初始化将用于发送 CAN 的消息对象
    //消息。 消息将是包含一个递增的4个字节
    //值。 最初它将设置为0x12345678。
    //ucTXMsgData[0]=(u32CntTXMsgData>>24)& 0xFF;
    //ucTXMsgData[1]=(u32CntTXMsgData>16)和0xFF;
    //ucTXMsgData[2]=(u32CntTXMsgData>>8)和0xFF;
    //ucTXMsgData[3]=(u32CntTXMsgData)& 0xFF;
    sTXCANMessage.ui32MsgID = 1;// CAN 消息 ID -使用1
    sTXCANMessage.ui32MsgIDMask = 0;// TX 无需掩码
    sTXCANMessage.ui32Flags = MSG_OBJ_TX_INT_ENABLE;//在 TX 上启用中断
    sTXCANMessage.ui32MsgLen = sizeof (ucTXMsgData);//消息大小为8
    sTXCANMessage.pucMsgData = ucTXMsgData;// ptr 至消息内容

    //初始化将用于接收 CAN 的消息对象
    //消息。
    *(unsigned long *) ucRXMsgData = 0;
    sRXCANMessage.ui32MsgID = 1;// CAN 消息 ID -使用1
    sRXCANMessage.ui32MsgIDMask = 0;// TX 无需掩码
    sRXCANMessage.ui32Flags = MSG_OBJ_RX_INT_ENABLE;//MSG_OBJ_USE_EXT_FILTER | MSG_OBJ_EXDED_ID;//启用 RX 上的中断
    sRXCANMessage.ui32MsgLen = sizeof (ucRXMsgData);//消息大小为8
    sRXCANMessage.pucMsgData = ucRXMsgData;// ptr 至消息内容

    //设置用于接收消息的消息对象
    CANMessageSet (CANA_base、2、&sRXCANMessage、MSG_OBJ_TYPE_RX);

    //使用对象1发送 CAN 消息(与不一样
    // CAN ID、在本例中也是1)。 此函数将导致
    //要立即传输的消息。
    ucTXMsgData[0]= 0x12;
    ucTXMsgData[1]= 0x34;
    ucTXMsgData[2]= 0x56;
    ucTXMsgData[3]= 0x78;

    //输入循环以发送消息。 根据、将发送一条新消息
    //秒。 4字节的消息内容将被视为无符号
    // long 并每次递增1。
    for (;;)

    //检查错误标志以查看是否发生错误
    if (g_bErrFlag)

    asm (" ESTOP0");

    if (g_ulTxMsgCount = g_ulRxMsgCount){
    CANMessageSet (CANA_base、1、&sTXCANMessage、MSG_OBJ_TYPE_TX);
    }否则{
    //g_BErrFlag = 1;

    //现在等待1秒后再继续
    //delay_US (1000*1000);

    //递增发送消息数据中的值。
    ucTXMsgData[0]+= 0x01;
    ucTXMsgData[1]+= 0x01;
    ucTXMsgData[2]+= 0x01;
    ucTXMsgData[3]+= 0x01;

  • 请注意,本文内容源自机器翻译,可能存在语法或其它翻译错误,仅供参考。如需获取准确内容,请参阅链接中的英语原文或自行翻译。

    尊敬的 Lin:

    您正在使用哪种硬件?  它是 TI 发布的还是其他设计?  在您的代码中没有明显的问题。

    此致、

    Joseph

  • 请注意,本文内容源自机器翻译,可能存在语法或其它翻译错误,仅供参考。如需获取准确内容,请参阅链接中的英语原文或自行翻译。

    您好、Casuga、

    感谢您的回复、

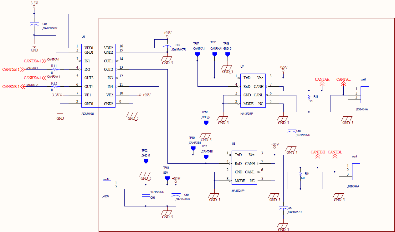
    我们使用的 DSP 板是由自己设计的。 下面是 CANBUS 的电路图

    我不确定您提到的硬件是否是这样的。