This thread has been locked.

If you have a related question, please click the "Ask a related question" button in the top right corner. The newly created question will be automatically linked to this question.

[参考译文] TMS320F28335:TMS320F28335

Guru**** 2528110 points
Other Parts Discussed in Thread: TMS320F28027, TMS320F28335

请注意,本文内容源自机器翻译,可能存在语法或其它翻译错误,仅供参考。如需获取准确内容,请参阅链接中的英语原文或自行翻译。

https://e2e.ti.com/support/microcontrollers/c2000-microcontrollers-group/c2000/f/c2000-microcontrollers-forum/888590/tms320f28335-tms320f28335

器件型号:TMS320F28335
主题中讨论的其他器件:TMS320F28027

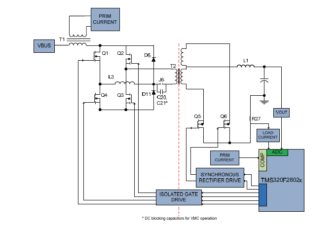
大家好,在问候之后 如今,我尝试设计直流/直流相轴脉宽调制转换器,在初级侧采用全桥电路,在次级侧采用同步整流,如所附的图所示。 我询问了如何使用 TMS320F28330 MCU 为初级侧的四个开关和次级侧的两个开关生成 PWM 以获得零电压开关条件。我在控制套件中找到 TMS320F28027 MCU 的解决方案。 那么、我可以将 TMS320F28027的这个 Main.C 代码用于 TMS320F28335吗?或者我必须进行更改吗?  

  • 请注意,本文内容源自机器翻译,可能存在语法或其它翻译错误,仅供参考。如需获取准确内容,请参阅链接中的英语原文或自行翻译。

    您好、Ahmed、

    您需要更改某些引脚输出设置才能使其正常工作。 理论上它应该起作用,但它可能需要一些努力来移植它。

    此致、

  • 请注意,本文内容源自机器翻译,可能存在语法或其它翻译错误,仅供参考。如需获取准确内容,请参阅链接中的英语原文或自行翻译。

    感谢您的重播  

    TMS320F28027中的峰值电流控制模式下的电流补偿技术又如何?TMS320F28335中也提供了该技术???

    非常感谢您的参与。

  • 请注意,本文内容源自机器翻译,可能存在语法或其它翻译错误,仅供参考。如需获取准确内容,请参阅链接中的英语原文或自行翻译。

    否、这不可用。 F2833x 中没有比较器模块、因此可能需要一个外部比较器和斜坡电路来执行 PCMC。  

    此致、

  • 请注意,本文内容源自机器翻译,可能存在语法或其它翻译错误,仅供参考。如需获取准确内容,请参阅链接中的英语原文或自行翻译。

    好的、非常感谢